重磅!政府过紧日子,山东发文强化财政管理

为深入贯彻党中央、国务院决策部署,有效应对疫情冲击和经济下行压力,确保“一守六保三促”任务落实和财政平稳运行,经山东省委、省政府同意,山东省政府办公厅近日发布《大发888在线娱乐_dafabet888官网:贯彻政府过紧日子要求进一步加强财政管理的通知》。
大发888在线娱乐_dafabet888官网:贯彻政府过紧日子要求进一步加强财政管理的通知
为深入贯彻党中央、国务院决策部署,有效应对疫情冲击和经济下行压力,确保“一守六保三促”任务落实和财政平稳运行,经省委、省政府同意,现就全面落实政府过紧日子要求、进一步加强财政管理有关事项通知如下:
一、全力支持“六稳”“六保”
各级、各部门要持续强化财政政策和资金保障,全力支持做好“六稳”工作,落实“一守六保三促”任务。要加大经费保障力度,支持常态化疫情防控工作。要把保居民就业作为重中之重,全面落实就业优先政策,突出支持高校毕业生、退役军人、农民工等重点人群就业。要加大民生保障力度,确保基本民生支出只增不减,着力做好特困群众兜底保障、重要生活必需品保供等工作。要切实兜牢基层“保基本民生、保工资、保运转”(以下简称基层“三保”)底线,加大转移支付力度,重点向财政困难县(市、区)、乡(镇)倾斜。各市、县(市、区)要认真落实基层“三保”保障责任,管好用好各类财政资金,确保各项政策落实到位,坚决守住基层“三保”底线。省级财政建立财政困难县激励性转移支付制度,推动加快高质量发展。(省财政厅、省直有关部门)
二、全面落实减税降费政策
各级、各部门要把严格落实减税降费政策作为一项重大政治任务来抓,确保不折不扣落实到位。要围绕保市场主体,密切跟踪疫情态势和经济运行情况,加强涉企收费监管力度,严禁征收“过头税费”、违规揽税收费和虚增收入,决不能因为财政收支矛盾突出而乱收费增加企业负担,也不得违规对下级政府财政收入等指标进行考核排名,确保该减的税减到位,该降的费降到位,使企业切实享受到政策红利。对落实减税降费政策不到位、违法违规增加财政收入的,要严肃问责相关单位和责任人。(省财政厅、省税务局)
三、大力压减一般性支出和非急需非刚性支出
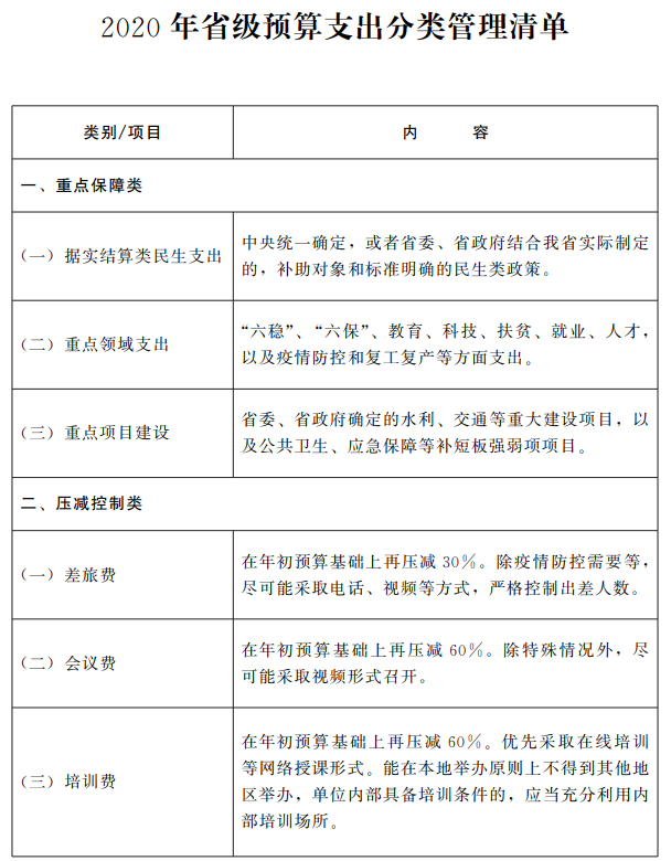
省级财政2020年在年初预算压减的基础上,对差旅费再压减30%,对公务接待费、会议费、培训费再压减60%,对无法执行的因公出国(境)费全部收回;除保障重点工作新成立机构、专班,以及开展专业技术活动外,对尚未签订采购合同的计算机设备、办公设备和家具等,一律停止采购,资金全部收回;对政策目标不明确的一般奖补类支出、可暂缓实施的项目支出全部收回,非急需非刚性支出在年初预算压减基础上再压减60%以上;严禁新建楼堂馆所,除危房外不得新批复实施办公用房大中型维修改造项目,不得新增购置一般公务用车;党政机关、全额拨款事业单位一律不增加编外人员经费,应由本单位正常履行职责的工作事项,不得通过政府购买服务方式变相增加编外人员经费。各市要参照省级措施,优化支出结构,加大压减力度,确保一般性支出和非急需非刚性支出可压尽压、应压尽压。各级、各部门要把政府带头过紧日子作为长期坚持的基本方针,执守简朴、精打细算,厉行节约办一切事业。(省财政厅、省直各部门)
四、硬化预算执行约束与管控
各级、各部门要严把预算支出关口,严禁无预算超预算列支,严格执行各项经费开支标准,严格规范暂付性款项管理,切实硬化预算执行约束。除中央有明确要求、省委省政府作出的重大部署,以及疫情防控、应急救灾事项外,预算执行中不得出台新的增支政策。要对预算支出实施“红黄绿”预警管控,对民生政策、疫情防控,以及教育、科技、人才、扶贫、就业、水利等重点领域重大项目支出实行“绿色通道”畅行,全力予以保障;对一般性非急需非刚性等压减控制类支出实行“黄色预警”管理,根据优化调整后的规模重新研究分配意见;对停止安排类支出实行“红色禁行”控制,坚决不予安排。要合理把握预算支出节奏,除国家和省有特殊规定外,基本支出严格按序时进度支付,工程建设类和项目管理类资金,严格按工期和实施进度支付,股权投资资金、政府引导基金和政府采购资金,严格按合同约定分次支付,严禁超进度、超需求、超合同拨款,严禁违规在项目开工前垫款,做到资金即拨即用,提高使用效益。要用好用足中央转移支付资金,进一步优化调整投向,在国家政策允许的范围内,优先用于必保的硬性重点支出。(省财政厅、省直各部门)
五、加大存量资金资产盘活力度
各级、各部门要全面梳理本地本部门存量资金,建立定期集中清理机制,严格落实盘活存量资金要求,对结转超过一年的资金、结余资金和政府采购节约资金,以及不具备实施条件或不急需的项目资金全部收回,做到应收尽收,统筹用于更加急需的重点支出。深挖存量资产潜力,对行政事业资产进行清查摸底,分类实施调剂共享、处置变现和市场化运营等措施,加大盘活变现力度,弥补减收缺口。(省财政厅、省机关事务局)
六、加强财政资金监管
加强对财政资金使用、管理的全过程监管,突出抓好中央直达资金和政府专项债券资金管理。各级、各部门要进一步强化责任担当,加大工作力度,切实发挥好直达资金效益,确保直达基层、直达企业、直达民生。严格执行特殊转移支付机制,建立受益对象实名台账,做到每笔资金都数据真实、账目清晰、流向明确、可查可控,切实提高纾困政策落实的精准性、时效性。加快新增专项债券发行和使用进度,发行后尽快将资金拨付到项目上,并督促项目单位加快项目建设和资金支出进度。审计部门要加大审计力度,对虚报冒领、截留挪用等行为,发现一起,查处一起。纪检监察机关要加强监督问责,对违规违纪违法使用财政资金的按规定严肃追责问责。(省财政厅、省纪委监委机关、省审计厅)
七、切实防范地方政府债务风险
各级、各部门要牢固树立风险意识和底线思维,高度重视政府债务风险防控工作,不得因应对疫情而忽视债务风险,不得以财政困难为由违规举债制造新的风险。完善全口径政府债务常态化监控机制,规范做好隐性债务变动统计工作,对债务数据造假“零容忍”,一旦发现坚决按规定严肃查处。严格执行政府举债融资负面清单制度,稳妥有序化解存量隐性债务,严禁以任何方式变相增加政府隐性债务。健全政府债务风险预警和应急处置机制,定期对高风险地区进行预警提示,对风险事件早发现、早干预、早处置。强化违法违规举债责任追究机制,严格落实地方政府隐性债务问责办法,坚决遏制隐性债务增量,稳妥处置债务存量,牢牢守住不发生系统性风险的底线。(省财政厅)
八、深化预算管理改革
牢固树立零基预算、综合预算、绩效预算理念,优化财政资源配置,促进财政资金提质增效,增强对中央重大决策部署和省委、省政府重大战略任务的财力保障。各级、各部门要结合2021年度预算编制,切实打破基数概念和预算支出固化僵化的格局,按照有依据、有标准、符合新形势要求的原则,重新排项目、定资金,切实把有限的财政资金用到刀刃上。要强化预算管理约束机制,将预算执行、绩效评价、审计查出问题与预算安排挂钩,针对发现问题相应压减下一年度相关部门、相关资金预算安排。加快推进预算绩效管理改革,将绩效管理实质性嵌入到预算管理中,通过实施项目全过程预算绩效管理,节约行政成本,硬化责任约束,做到花钱要问效、无效要问责。(省财政厅、省直各部门)
各市党委、政府及省直各部门要切实把思想统一到中央决策部署和省委、省政府工作要求上来,进一步深化认识、压实责任、完善制度、强化措施,严格落实落细本通知要求,坚决杜绝铺张浪费,努力提高财政资金使用效益。各市财政部门要将本地区落实情况于2020年年底前报送省财政厅。
附:2020年省级预算支出分类管理清单







