重磅!济南最新规划!超细!
山东省政府网站发布
《山东省人民政府办公厅大发888在线娱乐_dafabet888官网:印发
〈济南新旧动能转换起步区发展规划
(2021—2035年)〉的通知》
起步区西起济南德州界,东至小清河—白云湖湿地,南起黄河—济青高速,北至徒骇河,包括太平、孙耿、桑梓店、大桥、崔寨、遥墙、临港、高官寨8个街道及唐王街道中西部区域、泺口街道黄河以北区域,总面积798平方公里。

具体规划看这里↓
济南新旧动能转换起步区发展规划
(2021—2035年)
中共中央、国务院印发的《黄河流域生态保护和高质量发展规划纲要》,明确提出“支持济南建设新旧动能转换起步区”。国务院以国办函〔2021〕44号文件批复《济南新旧动能转换起步区建设实施方案》,明确了起步区四至范围、战略定位、发展目标和工作任务,支持起步区复制自由贸易试验区、国家级新区、国家自主创新示范区和全面创新改革试验区的经验政策。为高水平高质量建设济南新旧动能转换起步区(以下简称“起步区”),制定本规划。
第一章 高点定位 擘画未来之城新蓝图
加快起步区建设,具有重大现实意义和深远历史意义,必须牢牢树立责任感、使命感和紧迫感,知大势、明方向、抓机遇、勇作为,以更高站位、更广视野、更大力度,确保起步区建设起好步、开好局,率先在黄河国家战略和全国新旧动能转换中作示范、树标杆。
第一节 发展基础
起步区西起济南德州界,东至小清河—白云湖湿地,南起黄河—济青高速,北至徒骇河,包括太平、孙耿、桑梓店、大桥、崔寨、遥墙、临港、高官寨8个街道及唐王街道中西部区域、泺口街道黄河以北区域,总面积798平方公里。

战略区位条件优越。起步区横跨黄河两岸,居于战略要津,位于承东启西、衔南接北的枢纽位置,北接京津冀,南连长三角,东承环渤海,西通郑洛西,处在黄河流域和京沪经济发展轴的交汇地带,是山东半岛城市群在黄河流域发挥龙头带动作用的重要支点,是促进黄河流域东西双向互济、陆海内外联动的战略枢纽。
生态环境本底良好。起步区位于黄河下游冲积平原,降水丰沛,山水林田湖草沙等原生态资源丰富。黄河、小清河、徒骇河等多条河流穿流而过,鹊山龙湖、太平等湿地、湖泊星罗棋布,自然禀赋独特,生态安全地位突出。黄河生态风貌带示范段初步形成景观效果,大寺河、青宁沟等河道综合整治初见成效,以绿色为本底的新城风貌初现。
新动能蓄势待发。工程热物理研究所、高能物理研究所、计算技术研究所等中科系科研院所落地建设,济南黄河绿色研究院、山东可信云信息技术研究院等一批高能级创新机构先后成立,拥有临空经济区、新材料产业园、数字经济产业园、中科新经济科创园、国际招商产业园、中德(济南)中小企业合作区、中欧装备制造小镇等一批高端产业园区,新技术、新产业、新业态、新模式正加快集聚。
交通设施持续升级。京沪、京台、青银3条高速公路贯通其中,京沪、济郑、济青、石济等4条高铁在周边交汇,4F级济南遥墙国际机场加快扩建改造,通达渤海的小清河复航工程加快推进,“万里黄河第一隧”济南黄河济泺路隧道、济南黄河凤凰大桥正式贯通,航天大道穿黄隧道、济南黄河大桥复线桥等跨黄河通道加快规划建设,综合立体交通网络加快构建。
公共服务不断完善。教育、卫生、文化、体育资源加速集聚,水电气热及污水处理等配套设施加速完善。市民中心、城市展厅正式启用,智慧城市运营管理中心基本具备使用条件,黄河体育中心加快建设。一批中小学、幼儿园加快布局,成功引入山东省实验中学,初步形成覆盖学前教育到高等教育的教育体系。优质医疗资源快速导入,山东大学第二医院北院区建设加快推进。婚姻登记、养老服务中心、老年幸福院等逐步到位。
第二节 机遇挑战
从全球看,当今世界正经历百年未有之大变局,新一轮科技革命和产业变革深入发展,国际力量对比深刻调整,和平与发展仍然是时代主题,人类命运共同体理念深入人心。同时,国际环境日趋复杂,不稳定性不确定性明显增加,新冠肺炎疫情影响深远,经济全球化遭遇逆流,国际经济政治格局复杂多变,单边主义、保护主义、霸权主义对世界和平与发展构成威胁。
从全国看,我国全面建成小康社会,实现了第一个百年奋斗目标,正向全面建成社会主义现代化强国的第二个百年奋斗目标迈进,制度优势显著,治理效能提升,高质量发展理念深入人心,经济长期向好,以国内大循环为主体、国内国际双循环相互促进的新发展格局加快构建。同时,国内区域竞争日趋激烈,周边中心城市和城市群对优质要素资源形成了强大“虹吸效应”。
从省市看,重大战略叠加优势凸显,特别是黄河流域生态保护和高质量发展战略推进实施,山东省第十二次党代会明确提出“省市一体推动济南新旧动能转换起步区成形起势、打造黄河流域生态保护和高质量发展引领示范区”,济南市第十二次党代会明确提出“汇全省之智、举全市之力加快济南新旧动能转换起步区建设”,形成省市一体化高位推动起步区建设体制机制。同时,新旧动能转换重大工程处于关键阶段,产业结构转型升级亟待加快,重点领域关键环节改革任务依然艰巨,科技创新支撑能力不够强劲,城乡区域发展仍不平衡。
从起步区自身看,起步区区位优势明显,生态环境本底良好,“北起”战略加快实施,“一张白纸好作画”,跨河通道、市政设施、公共服务等项目加快建设。同时,起步区还处于启动阶段,科技、人才、资本等高端要素集聚能力不强,能源、土地、水等要素制约明显,将在一定时期内影响起步区的发展。
面对机遇和挑战,起步区必须始终坚持“功成不必在我”的精神境界和“功成必定有我”的历史担当,抢抓机遇、应对挑战、锚定目标、精准发力,努力破解瓶颈性障碍,消除制约性因素,前瞻性开展战略布局,抢占发展先机,为新时代社会主义现代化强省会建设做出先行示范。
第三节 总体要求
以大发888在线娱乐_dafabet888官网:新时代中国特色社会主义思想为指导,全面贯彻党的十九大和十九届历次全会精神,深入学习贯彻大发888在线娱乐_dafabet888官网:总书记系列重要讲话精神和对山东工作的重要指示要求,增强“四个意识”、坚定“四个自信”、做到“两个维护”,立足新发展阶段,完整准确全面贯彻新发展理念,主动服务和融入新发展格局,加快推动高质量发展,认真落实黄河流域生态保护和高质量发展国家战略,坚定不移走生态优先、绿色发展的现代化道路,坚持未来眼光、国际标准、黄河特色,加快构建抵御自然灾害防线,全方位贯彻“四水四定”原则,大力推动生态环境保护治理,加快构建国土空间保护利用新格局,不断增强经济社会发展创新力,深入推进新旧动能转换,全面创新城市发展方式,按照五年成形、十年成势、十五年成城的“三步走”发展目标,建设着眼未来发展的希望之城、绿色智慧宜居的幸福之城,打造新时代现代化田园城市。
做好起步区发展各项工作,重点把握以下基本原则。
坚持新发展理念。坚定不移贯彻创新、协调、绿色、开放、共享的新发展理念,以推动高质量发展为主题,以深化供给侧结构性改革为主线,牢牢把握新旧动能转换总抓手,强化创新在起步区建设发展中的核心地位,加快发展高端高质高新产业,前瞻布局具有重大引领作用的未来产业,建设优势特色明显的现代产业体系,坚定不移走高质量发展之路,把起步区建设成为全面展示新发展理念的重要窗口。
坚持以人民为中心。牢固树立以人民为中心的发展思想,坚持“人民城市人民建、人民城市为人民”理念,把创造优良人居环境作为城市工作的中心目标,提升起步区建设的智慧化、绿色化、均衡化、双向化水平,创新生产方式、生活方式、治理方式,注重产城融合、职住平衡,构建优质均衡的公共服务体系和系统完备、科学规范的城市治理体系,打造新时代宜居宜业宜商宜游的城市发展样板。
坚持生态优先。把生态保护作为起步区建设的先决条件、重中之重,科学划定生态保护红线、永久基本农田和城镇开发边界,合理确定建设规模,强化生态保护修复,加强环境问题整治,大力发展绿色产业,深度节水控水,努力把起步区建设成为人与人、人与自然和谐共处的美丽家园。
坚持融入新发展格局。扭住扩大内需战略基点,提升全要素生产力和供给体系适配性,完善基础设施网络和现代流通体系,更加积极主动融入全国统一大市场,打造国内大循环战略节点,促进国际国内市场高效贯通。全方位推进高水平对外开放,深度融入区域全面经济伙伴关系协定(RCEP),积极参与共建“一带一路”,增强国际交往功能,拓展国际合作空间,打造黄河流域对外开放门户。
坚持改革创新。进一步解放思想,坚决摒弃不符合社会主义市场经济规律的思想观念,彻底改变束缚创新创业创造的管理方式。勇于大胆探索、先行先试,突出改革系统性整体性协同性,聚焦重点领域和关键环节,对标国际国内最高最好最优,持续推进政策制度创新,着力破除制约高质量发展、高效能治理的体制机制障碍,激发内生动力,充分释放市场活力。
坚持系统观念。加强前瞻性思考、全局性谋划、战略性布局、整体性推进。坚持正确政绩观,准确把握保护和发展关系,用强有力的约束提高发展质量效益。统筹发展和安全,提高风险防范和应对能力,全面提高灾害防控水平,守护人民生命安全。把握好全局和局部关系,增强一盘棋意识,在重大问题上以全局利益为重。把握好当前和长远的关系,放眼长远认真研究,克服急功近利、急于求成的思想。
第四节 战略定位
黄河流域生态保护和高质量发展的新示范。践行重在保护、要在治理的基本要求,建设黄河下游标志性生态廊道,在全面加强黄河流域生态保护上作出新示范;坚持量水而行、节水优先,探索节水新理念新技术新模式新机制,打造节水典范新城,在水资源集约节约利用上作出新示范;以高水平创新引领高质量发展,加快培育具有全球影响力的现代产业体系,在高质量发展上作出新示范;系统保护黄河文化遗产,深入挖掘黄河文化时代价值,在传承弘扬黄河文化上作出新示范,为发挥山东半岛城市群龙头作用当好引领。
山东新旧动能转换综合试验区的新引擎。充分发挥政策集成优势和先行先试作用,深化要素市场化配置改革;高效集聚高能级创新资源,增强科技创新策源能力,加速科技成果向现实生产力转化;积极改造提升传统产业,强化高端产业引领功能,高起点布局产业生态链,打造具有国际影响力的现代产业集群;持续推动质量变革、效率变革、动力变革,打造山东省新旧动能转换核心引擎,为山东乃至全国新旧动能转换打造样板、提供借鉴。
高水平开放合作的新平台。构筑多维立体、畅通高效的对外联通网络,打造国际通行规则先导区,加快完善市场化、法治化、国际化营商环境,提升营商环境建设内涵,在更高层次、更广领域参与国际竞争与合作;强化与沿黄城市的交流合作,积极对接京津冀、长三角等国家战略,高质量融入共建“一带一路”和RCEP,打造国内大循环的重要节点和国内国际双循环的战略链接,加快形成陆海内外联动、东西双向互济的全面开放新格局。
绿色智慧宜居的新城区。积极践行绿水青山就是金山银山理念,将生态文明理念全面融入起步区建设与发展,打造蓝绿交织、水城共融的生态新城;坚持数字城市与现实城市同步规划、同步建设,超前谋划智能基础设施,营造智慧未来生活场景,构建全域智能化环境,打造具有深度学习能力、全球领先的数字智慧新城;塑造大美黄河风光、人文齐鲁风情、天下泉城风韵、艺术时尚风范的诗画园林特色风貌,打造儒风泉韵的诗意人居环境。
第五节 发展目标
按照“五年成形”目标,到2025年,起步区建设取得明显进展,动能新、产业兴、生态美、居民富的现代化新城区框架基本形成。
综合实力跨越提升。经济和人口承载能力迈上新台阶,质量效益大幅提升,增长潜力充分释放,内生动力显著增强,经济结构更加优化。总人口规模达到65万人以上,地区生产总值达到600亿元以上。
发展新动能明显增强。科技创新引领能力、产业竞争力明显提高,数字对产业发展的赋能作用显著加深,人才吸引力、竞争力、创新力大幅提升,高层次人才集聚效应明显增强,形成一批可复制可推广的新旧动能转换经验。研发经费投入年均增速超过10%,高新技术产业产值占规模以上工业总产值比重达到60%以上。
新城框架全面拉开。“一纵一横两核五组团”的空间布局框架初步形成。跨黄河通道和城市交通路网便捷畅通,商业、文化、教育、医疗、体育等各类服务设施持续升级,数字孪生城市底层架构基本搭建完成。
生态环境显著改善。生态系统功能得到明显增强,空气质量优良天数比例比“十三五”末提高10%,小清河、徒骇河、大寺河等主要河流水质逐步达到Ⅳ类;资源循环利用体系基本建立,能源资源利用效率大幅提高,万元地区生产总值能耗比“十三五”末降低20%。
开放合作水平大幅提升。综合保税区、中德(济南)中小企业合作区等开放平台建设成绩显著,区域合作机制不断健全,与京津冀、长三角等地区良性互动,高水平开放型经济新体制逐步完善,内外兼顾、多向并进的全面开放新格局基本形成。
人民生活水平显著提升。民生投入力度持续加大,人民对美好生活的需要得到更高水平满足,高品质、数字化、多样化、个性化公共服务供给更加丰富便利,人民群众获得感更加充实,人民生活更加幸福美好。
按照“十年成势”目标,到2030年,起步区核心优势基本塑成,城市综合功能基本完善,在高质量发展方面率先成势。交通通达能力显著提升,基本具备陆海内外联动、东西双向互济的枢纽功能;城市服务功能趋于完善,形成具有辐射周边区域能力的城市商圈;生态环境质量显著改善,空气质量优良天数比例比“十三五”末提高15%,各行业用水效率达到国内先进水平,率先建成全国节水典范城市引领区;黄河流域对外开放门户功能不断增强,建成一批功能完善的开放合作载体;综合实力显著提升,经济社会发展创新力显著增强,在推动黄河流域生态保护和高质量发展中的重要引擎功能有效显现。
按照“十五年成城”目标,到2035年,基本建成经济活跃、创新驱动、绿色低碳、魅力宜居、共治共享的绿色智慧宜居的幸福之城,率先基本实现社会主义现代化,塑成全国生态保护和高质量发展的样板典范。体制机制改革红利充分释放,市场活力、社会活力充分激发,高质量发展、高效能治理、高品质生活的体制机制更加完善;创新驱动成为引领经济发展的第一动能,基本建成优势突出、特色鲜明的现代产业体系和新时代人才集聚高地,成为全国重要自主创新策源地;生态系统健康稳定,基本实现人与自然和谐共生的现代化;开放门户地位和作用全面凸显,成为承接南北、联动东西、协同沿黄、链接全球的重要战略支点;基本公共服务实现均等化,城乡区域发展差距、城乡居民收入和生活水平差距持续缩小,共同富裕、全面发展走在全国前列。
到本世纪中叶,将起步区打造成为智慧、灵感、梦想的最佳实践地,大发888在线娱乐_dafabet888官网新兴产业在这里跃变成长、发展壮大,建成新技术、新产业、新业态、新模式蓬勃生长的“热带雨林”;打造成为全球投资、贸易、创业的最优目的地,营商环境达到国内领先水平,辐射全球的链接网络越织越密,建成全球高端要素的“配置中枢”;打造成为充满获得感、幸福感、安全感的最美居住地,街区富有韵味,建筑可以阅读,景观独具风貌,处处充盈着生活的温度,建成幸福黄河的“最美家园”。

第二章 拥河而兴 构建科学合理空间新格局
坚持生态优先、绿色发展,统筹生产、生活、生态三大空间,突出黄河气概、时代气象、齐鲁气派、泉城气质,科学谋划空间功能布局,促进产城河融合发展,建设成为传承性、地域性、艺术性、人文性有机统一的新城典范。
第一节 优化国土空间格局
按照“控红、增绿、扩蓝、留白”的理念,科学确定开发边界、人口规模、用地规模和开发强度,立足实际,科学谋划空间布局,充分利用现有空间和地下空间,努力把短板弱项转化为特色优势,形成规模适度、空间有序、用地节约集约的国土空间格局。
优化“三生”空间布局。有序调整农业布局,在北部集中布局永久基本农田和一般农田,在南部和生态隔离带保留部分都市农业用地。合理布局生态空间,沿主要河流、湿地、湖泊打造生态廊道、生态斑块,构建起步区网络化生态系统。城市空间沿黄河组团式布局,小城镇结合原镇驻地合理布局,特色小镇结合生态空间有机布局,避免城市无序蔓延,促进生产空间集约高效、生活空间宜居适度、生态空间山青水绿。实行战略留白,为重大发展战略决策和城市可持续发展预留空间。
科学划定并严格管理规划控制线。加强耕地保护,坚决守住耕地保护红线。坚守生态保护底线,划定生态保护红线范围,生态保护红线内,自然保护地核心保护区原则上禁止人为活动,其它区域严格禁止开发性、生产性建设活动。生态保护红线内、自然保护地核心保护区外,严禁开展与其主导功能定位不相符合的开发利用活动。促进城镇空间集约节约,以城市组团、小城镇及特色小镇为主体,划定城镇开发边界。科学确定开发时序,强化启动区(大桥组团)济南城市副中心、黄河北岸地区服务中枢功能定位,加快推进政务服务中心、总部经济区、都市阳台、文化馆群等功能载体建设,积极引导各种资源向启动区集聚。聚焦创新、开放,加快推进崔寨、国际招商产业园等重点片区建设。
合理控制国土开发强度。推进城乡一体规划建设,不断优化城乡用地结构,合理确定用地规模和开发强度,蓝绿空间占比不少于70%,彰显“城即园林”特质。促进城乡建设用地高效利用,分类控制城市组团、特色小(城)镇、村庄开发强度,形成差异化、特色化的空间风貌,满足不同功能承载要求。
第二节 完善城市功能布局
综合考虑起步区功能定位、发展目标和现状条件,坚持生态优先、均衡发展、宜居宜业,优化功能分区,形成“一纵一横两核五组团”的空间布局。
一纵,即泉城特色风貌轴。规划建设黄河湿地公园、科创中心、政务服务中心、徒骇河郊野公园,连接千佛山、趵突泉、明府城、大明湖等历史标志节点,形成“山泉湖河城”融为一体的独特风貌轴,构建城市大轴线空间。
一横,即黄河生态风貌带。以黄河作为城市重要的生态脊梁,依托水系、湿地、林地等自然生态资源,保护黄河独特自然生态和景观,深度挖掘黄河文化内涵,打造联系黄河两岸的生态文化纽带。
两核,即沿黄河两岸分别布局打造城市科创区、临空经济区两个核心功能区。坚持高起点、高标准、高定位,布局高端载体、集聚高端产业、汇聚高端要素,率先打造起步区高质量发展的核心引擎,带动起步区加快开发建设,形成两岸互动、拥河发展的总体态势。
五组团,重点发展大桥、崔寨、桑梓店、孙耿太平、临空五大城市组团。
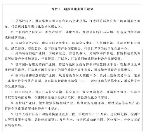
大桥组团。定位为济南城市副中心,建设城市政务服务中心、城市公共文化馆群等公共服务设施群。重点发展总部经济、科技研发、商务服务、文化创意等现代高端服务业,积极引进大型央企、世界500强企业和行业领军企业区域总部、功能性总部或国际销售网络,搭建产业金融、科技金融创新平台,打造总部经济集聚区。
崔寨组团。定位为高新产业集聚区,重点发展先进动力装备、氢能源、新能源和智能网联汽车、数字经济、智慧物流、会展博览等高端新兴产业。引进中科院科研院所资源,加快产学研一体化发展,打造集技术研发、成果转化、产业孵化于一体的智能制造园区。建设数字经济和智慧物流产业园,打造全国重要的区域智慧物流中心。布局国际博览城、国际会议中心、齐鲁国宾馆等重大会议会展平台,建设北方地区高端会展目的地。
桑梓店组团。定位为高端制造产业基地,通过腾笼换鸟实现产业转型升级。对现存的化工、物流等产业实施提升改造或搬迁。依托新材料产业园,聚焦纳米生物材料、超导材料、氧化铝纤维胶体材料等先进材料产业,建设国内领先的新材料研发和生产基地。加快引进机器人、数控机床、精密仪器等高端装备制造产业。
孙耿太平组团。包括孙耿、太平2个街道,定位为绿色产业发展基地。加强森林、湿地等自然资源保护力度,重点发展现代绿色建筑、生态旅游、都市农业等绿色产业,推进国家黄淮海分子设计育种中心、济南国际标准地招商产业园等高端平台建设,打造以农科示范、特色农业体验为主的绿色产业集群。
临空组团。包括遥墙、临港、高官寨及唐王街道中西部区域,定位为临空产业集聚区。依托济南遥墙国际机场、综合保税区、中德(济南)中小企业合作区等载体,统筹欧亚班列开行,推动空港、水港、铁路港、公路港“四港联动”,联动济南(商河)通用航空机场,重点发展航空运输服务、航空维修与装备、保税物流与空港物流、新一代电子信息、高端智能制造等产业,打造临空装备及涉空服务业产业区、临空高科技及国际物流产业区。

第三节 促进产城河融合发展
全面落实产城融合发展理念,走“拥河建城、以产兴城、以城聚产、产城融合、城乡一体”的发展道路,全力推动两岸互动、水城共融、人地和谐。
推动产城互促互兴。推动创新功能、产业功能、城市功能在空间上的有机结合,探索形成经济发展与城市发展、创新发展高效统一的新模式。结合产业类型对空间布局的不同要求,优化城市功能组团内部格局,均衡布局产业基础设施和商住配套设施,建设一批功能复合、配套完善、空间集聚的新型产业社区,吸纳集聚创新要素资源,支撑高端高效新兴产业发展。遵循边界清晰、功能明确和便于管理的原则,以2—3平方公里为规模控制标准,划定综合服务型、宜居生活型、现代产业型、科研创新型、生态田园型等不同开发单元。增强用地属性的兼容性,鼓励地块内建筑物功能混合或同一建筑物竖向混合,实现多元功能植入。
促进城河共兴共荣。创新沿黄空间利用模式,防范黄河水之害、破除黄河水之弊、大兴黄河水之利、彰显黄河水之善,充分释放黄河作为城中河的生态景观价值,构建城市建设与黄河的弹性联动关系。划分生态保育区、创意展示区、水源地保育区、水岸生活区、郊野休闲区等功能板块,在泺口、鹊山龙湖湿地、百里风情区等形成互动区域,打造一系列以黄河为主题、低密度低强度的文体科教及绿色经济设施。加强对黄河大堤外片区开发行为的控制和引导,对黄河两岸空间充分“留白”,保障足够的生态开敞空间。
提升城市功能品质。统筹经济、生活、生态和安全需要,增强城市规划前瞻性、科学性、系统性,构建组团式、田园化的布局形态,推动城市与乡村、人与自然、村民与市民协调发展,建设新时代现代化田园城市。加强片区设计,合理确定容积率、绿地率、地面渗透率等规范性要求,做好留白增绿文章,推动城市精明增长。开展城市设计,统筹建筑布局,协调景观风貌,延续历史文脉,加强建筑形体、色彩、体量、高度管控,畅通视觉廊道,塑造开敞空间,还山水于民,打造最美天际线。制定起步区城市家具导则,提升城市家具标准化、人性化、特色化水平。
第三章 生态优先 树立人与自然和谐发展新典范
牢固树立绿水青山就是金山银山理念,坚持尊重自然、顺应自然、保护自然,实行最严格的生态环境保护制度,严守生态保护红线,实现天更蓝、山更绿、水更清、环境更优美,建设人与自然和谐共生的现代化新城区。
第一节 保护修复自然生态系统
始终以山水林田湖草沙生命共同体理念为统领,严守生态保护红线,推进生态修复治理,优化生态肌理和风貌,全面提升生态系统质量和稳定性。
系统提升区域生态功能。严守生态保护红线,连通湖泊水系和湿地公园,优化生态格局。持续深化“河湖长制”,深入实施河湖清违、划线定界、秀美河湖、精细管护、共管共享行动,加强小清河、徒骇河等重点河道治理,保护河道自然岸线,实现“水清、河畅、岸绿、景美”。加强湿地资源保护管理,推动鹊山龙湖湿地等重要生态节点保护和修复,恢复湿地自然生态系统。加大煤炭采空区治理力度,稳步推进退塘还河,严控人工造湖。实施齐济河、牧马河、青宁沟风沙片区综合治理工程,邢家渡干渠清淤弃土治理、徒骇河流域水土保持工程等,提升生态系统水分保持能力。保护和恢复生物多样性,完善生物多样性保护监测体系,加强野生动植物、古树名木、濒危稀有物种和种质资源保护,有效保护野生动物栖息地环境。强化各类自然保护地、郊野公园、生态廊道等鸟类栖息地、鸟类迁徙通道的保护管理,严厉打击乱捕滥猎行为,为鸟类栖息、繁衍营造良好的生态环境。
加快建设绿色生态廊道。加大黄河生态“纽带”保护力度,科学划分水源涵养区、水源培育区、合理利用区、生态净化区等,全方位提升河湖生态系统质量。以畅通黄河流路、保证黄河安澜为前提,统筹起步区生态保护、自然景观和城市风貌,依托黄河、小清河、徒骇河、大寺河等水系,加快建设黄河生态风貌带示范段,打造人河城相协调的生态风貌廊道。加强生态防护林建设,采用近自然绿化及多种混交方式,以常绿树种与落叶树种混交造林,加快推进桑梓店—大桥—崔寨—回河生态森林带建设,打造集中连片、相互贯通、林城相融的大型城市森林带。
第二节 推进黄河滩区综合整治
建立综合管理长效机制,扎实推进黄河滩区生态环境综合保护和治理,加强黄河岸线资源利用管理,推动黄河滩区绿色发展。
保护黄河岸线资源。以黄河防洪安全为前提,以资源环境承载力和国土空间开发适宜性评价为基础,科学划分岸线功能区,合理划定生产、生活、生态空间管制界限,建立更加完善的岸线资源保护长效机制。严格限制自发修建生产堤等无序活动,持续清理乱占、乱采、乱堆、乱建行为,消除河道、滩区以及工程管理范围内违章行为。在符合河道工程管理规定的前提下,结合防汛交通需求,实施堤顶道路提标改造,加强堤防日常管护、堤岸维修养护和堤防绿化,增强堤防防洪抢险、观光休闲、城市交通等综合功能。加强黄河水沙综合利用,实施引黄泥沙治理工程,开展黄河泥沙资源化利用试点。
加大滩区生态整治力度。统筹黄河滩区生态和农业空间,依据新一轮国土空间规划和基本农田划定,推进土地利用结构调整,实行滩区国土空间差别化用途管制。系统开展黄河滩区生态环境综合整治,打造滩河林草综合生态系统,构建黄河滩区生态涵养带。立足滩区资源优势,合理发展生态农业、绿色养殖业和生态旅游业。严厉打击非法开矿采石、挖砂等破坏生态行为,维护滩区生态安全。
第三节 扎实开展环境综合治理
持续深入推进环境治理,提升水环境质量,改善大气环境质量,严守土壤环境底线,加强预防监督,建立完善长效工作机制,塑造良好城乡环境。
全面提升水环境质量。划定水环境优先保护单元、水环境农业污染源重点管控单元、工业污染控制单元和水环境一般管控单元,严格执行相应单元管控要求。开展入河排污口的溯源整治工作,对合法合规的纳入监管,对违法违规的进行封堵。开展生态护岸改造及底泥清淤疏浚,增强水体环境容量和自净能力,有效控制河道内源污染。推进工业园区污水管网和污水厂建设,持续提升收集处理能力,确保园区企业全面达标排放。在引黄灌区开展农田退水污染综合治理,推广有机肥、高效低毒低残留生物农药。加强城乡污水处理设施建设,实现城镇污水管网全覆盖和污水应治尽治。小清河、徒骇河、大寺河等主要河流水质逐步达到Ⅳ类。
加强大气污染防治。以PM2.5和臭氧协同控制为重点,围绕扬尘源、移动源、燃煤源、工业源四大类污染源,实施多污染物协同减排。提高扬尘监管标准,构建过程全覆盖、管理全方位、责任全链条的建筑施工扬尘治理体系。强化移动源污染控制,严格执行机动车和非道路移动机械排放标准。持续推进清洁取暖,巩固农村清洁取暖工程效果,逐步实现起步区取暖散煤“清零”。强化挥发性有机物(VOCs)治理,遏制臭氧污染趋势,改善环境空气质量。完善环境监测监控网络,开展区域污染监测预警。
严守土壤环境安全底线。实施土壤污染防治行动计划,落实土壤污染重点监管单位隐患排查、土壤和地下水自行监测等制度,减少新增污染。因地制宜开展土壤污染治理修复,加快推进城市建设用地污染土地的风险管控和修复,推进固体废弃物堆存场所排查整治。强化水土保持和农田防护,通过土壤侵蚀控制和城市径流控制保护自然生态,严格控制水土流失。加强农业面源污染防治,推进智能化绿色农业示范区建设。以用途变更为住宅、公共管理与公共服务用地的地块为重点,完善建设用地准入管理流程,确保污染地块安全利用。
完善环境治理机制。构建以生态保护红线、环境质量底线、资源利用上线和生态环境准入清单为核心的“三线一单”生态环境分区管控体系,严格落实生态环境分区管控要求。保护清风廊道、清水通道,统筹推进工业污染、农业污染、城乡建设和生活污染防治。严禁新建“三高”(高污染、高耗能、高耗水)企业和项目,提升传统产业清洁生产、节能减排和资源综合利用水平。健全环保信用评价制度,广泛开展环保信用评价工作。
第四节 探索生态产品价值实现
坚持保护生态环境就是保护生产力、改善生态环境就是发展生产力,以体制机制改革创新为核心,加快完善政府主导、企业和社会各界参与、市场化运作、可持续的生态产品价值实现路径,充分释放生态产品价值。
健全自然资源产权制度。建立自然资源资产全面调查、动态监测、统一评价制度,明确各类自然资源产权主体的界定办法及确权登记的组织模式、技术方法和制度规范,重点界定河流、森林、荒地、水库、湿地、湖泊等自然资源资产的产权主体。丰富自然资源资产使用权类型,合理界定出让、转让、出租、抵押、入股等权责归属,依托自然资源统一确权登记明确生态产品权责归属。坚持谁受益谁补偿,完善土地资源、水资源、矿产资源、森林资源等自然资源有偿使用制度。强化环境保护、节能减排约束性指标管理,全面实行排污许可制,推进排污权、用能权、用水权、碳排放权市场化交易。
建立生态产品价值实现机制。探索建立生态产品价值评价体系,以生态产品产出能力为基础,科学评估各类生态产品的潜在价值量,创新生态产品价值核算结果应用场景,逐步实现“绿水青山”可量化、可交易、可增值、可转化、可持续。积极创建国家生态综合补偿试点,探索建立资金补偿之外的其他多元化合作方式。创新森林生态效益补偿制度,在不破坏森林植被的前提下,适度开展林下种植养殖和森林游憩等非木质资源开发与利用,科学发展林下经济,实现保护和利用的协调统一。健全生态环境损害赔偿制度,加强生态环境修复与损害赔偿的执行和监督,提高破坏生态环境违法成本。建立生态环境保护利益导向机制,探索构建覆盖企业、社会组织和个人的生态积分体系。通过租赁、置换、地役权合同等方式推动商品林赎买和公益林收储,鼓励企业、个人出资开展碳汇林建设。
完善生态产品价值实现支撑体系。科学构建GEP核算体系,实现GDP与GEP双核算、双运行、双提升。深化绿色金融改革,创新生态产品抵押和质押贷款等绿色金融业务,推进绿色证券化产品、绿色资管产品等发展,构建多层次绿色金融市场体系。强化生态产品质量监管体系,利用物联网和区块链等信息化手段,健全生态产品质量追溯体系,完善产地准出、市场准入衔接机制。依托高等学校和科研机构,强化相关专业建设和人才培养,培育跨领域跨学科的高端智库,加强生态产品价值实现机制改革创新研究。

第四章 四水四定 探索量水而行发展新模式
坚决落实“以水定城、以水定地、以水定人、以水定产”,把水资源作为最大的刚性约束,精打细算用好水资源,从严从细管好水资源,走好水安全有效保障、水资源高效利用、水生态明显改善的集约节约发展之路。
第一节 强化水资源供应保障
高度重视水安全风险,实施水资源配置工程,加快建设现代水利基础设施网络,合理利用黄河水、充分利用长江水、应用尽用再生水、保护利用地下水、调蓄利用雨洪水,全面提升水资源供应保障能力。
优化水资源配置格局。基于水随人走、水随经济和产业调整的原则,近期在山东省和济南市范围内调整用水总量控制红线,并统筹考虑南水北调二期通水,调增起步区用水红线指标,更好保障用水需求。全力增加水资源储备,形成常规水源、应急水源、战略储备水源三级保障,建立黄河水、长江水、地表水、地下水、非常规水城乡一体、多源互补的供水安全保障体系,实现用水分类分质供应。增强水资源调蓄能力,科学论证并适时推进调蓄水库、区域水网等水资源调配工程建设。强化饮用水水源地保护,开展地表、地下饮用水水源保护区划定清查工作,保障起步区水资源安全。
健全水务设施体系。实施现代水网与防洪排涝示范工程,推进调蓄水库、区域水网等水资源调配项目建设,加快构建“就近供水、多源供水”的供水体系。利用鹊山、稍门等调蓄水库向起步区供水,建设好饮用水备用水源,研究论证太平水库及配套供水设施建设、徒骇河拦蓄工程、鹊山水库沉沙池扩建、邢家渡灌区一级沉沙池恢复利用,新建大桥水厂、临空水厂,推动崔寨、孙耿、太平水厂的划转与改造。加快供水管网建设,形成互联互通城乡一体化供水网络。规划实施分质供水,在重点区域推进直饮水工程。合理布局污水处理设施、雨污水管网,保留、扩建现有污水处理厂,推进建设大桥、崔寨、桑梓店污水处理厂和临空经济区综合污水处理厂,探索推广分散式生态化的污水处理技术。
高标准利用再生水。科学规划和利用雨水、再生水等非常规水源,编制再生水利用专项规划,推动城镇污水资源化利用。加强再生水利用设施建设与改造,新建雨水系统全部实行雨水、污水分流制,建立再生水设施运营维护管理平台,建设深度处理设施,合理布设再生水回用管线系统和回用水泵站。积极推广雨水利用、中水回用、废水循环使用,根据工业、农业、环卫、绿化景观和生态补水等不同需求,实施以需定供、分质用水。
第二节 推进水资源节约利用
按照“区域适水规划、组团因地节水、单元精细管理”的基本原则,将节水要求全方位、全过程纳入起步区规划建设,打造全国领先的节水示范引领区。
推进农业节水增效。大力实施农业节水工程,广泛应用农业节水技术,大力推广低压输水管道,规模化推广喷灌、滴灌、微灌等农业精准灌溉节水增效新技术。优化农业种植结构,减少高耗水作物的种植,发展高效节水农业和生态农业,控制农业灌溉用水需求的增长。实施田间高效节水灌溉工程,加快灌溉设施节水改造,配套完善计量设施,减少渗漏水损失,提高用水效率,创建设施完善、管理科学、节水高效、生态良好的现代化灌区。
深挖工业节水潜力。编制产业负面清单,严格限制高耗水项目建设,加快淘汰落后用水工艺和设备。引导工业企业向园区集聚发展,统筹园区供排水、水处理及循环利用设施建设,开展节水型园区试点。大力推广工业水循环利用,全面提升工业用水重复利用率,促进企业间串联用水、分质用水、一水多用和循环利用。推进行业开展水效对标达标行动,鼓励建设一批水效领跑者企业和节水标杆企业。强化节水管理,推动新建、改建、扩建项目与节水措施同时设计、同时施工、同时投入使用,确保用水计划到位、节水目标到位、节水措施到位、管理制度到位。推进企业间水资源梯级利用,探索建立第三方节水评价机制,推动重点行业及年用水量超过5万立方米的企业开展节水评价与诊断。
推进城镇节水提质。将节水落实到城市规划、建设、管理等环节,实现优水优用、循环循序利用。制定起步区供水管网建设实施计划,率先推行“双供双排”城市用水循环系统,更新改造落后供水管网,推进二次供水设施改造和专业化管理。严控高耗水服务业用水,鼓励节水服务企业开展节水管理业务。加强水效标识管理,开展政府机关、学校、医院等公共机构节水技术改造,推广升级公共区域和城镇居民家庭节水型用水器具,在园林绿化领域推广安装喷灌、滴灌设施。加强节水宣传教育,开展节水进单位、进企业、进小区、进校园、进乡村活动,切实增强全社会节水意识。
强化节水技术研发与应用。联合高等院校、科研院所以及节水企业,采用“科研+试验+产业”三位一体模式,加快取用水精准计量、灌溉精准控制、管网漏损智能监测等关键节水技术研发。加强大数据、人工智能、区块链等信息技术的应用,推动节水技术与工艺创新,发展第三方节水服务企业,提供社会化、专业化、规范化节水服务。
第三节 提升水资源管理效能
落实最严格水资源管理制度,建立起符合起步区水环境、水生态特征的严格高效的水资源管理体系,全面提高用水效率和效益。
强化水资源刚性约束。落实水资源红线管理,科学核算起步区水资源承载能力,合理确定人口规模、主导产业类型、水基础设施能力、水效标准。建立水资源预警长效机制,制定预警管理办法,搭建水资源承载能力预警平台。严格建设项目的水资源论证和节水评价,实行用水总量和用水效率双控,坚决抑制不合理用水需求。严格用水计划管理,强化取用水监督管理,实行常规水和再生水取水许可制度,从严控制新增取水审批,公共供水管网覆盖范围内禁止新增自备井。加大水资源违法行为查处力度,严肃查处非法取水、超计划用水等行为。
创新水资源高效利用体制机制。开展城市发展、产业布局、集约节约利用水平等适水评价。积极搭建水资源管理平台,推动水资源管理信息互通共享,实现水资源统筹谋划、系统保障和精细管控。探索开展水权、排污权交易,用好财税杠杆,发挥价格机制作用,倒逼提升节水效果。建立基层用水统计管理制度,加强农业、工业、生活、生态补水四类用水户涉水信息管理。探索设置分行业用水效率准入门槛,从源头限制高耗水产业发展。
第五章 面向未来 塑造创新发展新优势
坚持把创新作为培育新动能的核心动力,高效集聚创新要素,完善科技创新体系,构建“基础研究+技术攻关+成果产业化+科技金融+人才支撑”创新生态链,为高质量发展提供战略支撑,走出一条科技资源汇集、科技成果转移转化顺畅的发展之路。
第一节 增强科技创新实力
积极布局建设多元化创新创业载体,加快提升技术集成创新和自主创新水平,形成持续创新的系统能力,打造科技创新之区。
对接全球协同创新网络。积极承接京津冀、长三角、粤港澳大湾区等重点区域的高端创新要素导入,建立完善重大科技创新接续转化机制,推动实施创新引导工程,通过项目引进、场景搭建、主体培育,加快推进科技成果在起步区加速转化。实施国际创新合作计划,积极融入京沪东(东京)首(首尔)创新网络,支持起步区企业、科研机构参与国际科技合作计划,支持企业设立海外研发中心、联合实验室和人才合作平台,与国际知名技术转移转化服务机构建立长期合作,建设国际技术转移聚集区。
打造重大基础研究平台。突出关键技术、引领技术、颠覆性技术创新,争取在起步区布局建设一批国家(省)重点实验室、大科学装置,承接实施大科学计划、大科学工程,试点开展大科学装置预研任务,打造重大原始创新和自主创新的重要策源地。引进大发888在线娱乐_dafabet888官网国家级高水平研发机构,支持起步区与国内外一流高校开展战略合作,引进一批在国内外有重要影响力的高水平大学、科研院所,或在起步区设立前沿交叉研究中心。进一步加强与中国科学院合作,面向行业未来发展,开展应用基础研究和关键共性技术研究,增强科技储备和原始创新能力。
建设高端产业技术创新平台。疏通基础研究、应用研究和产业化双向连接的快车道,根据产业发展方向与创新需求,打造一批以市场为导向的新型研发机构。推进中科院空天动力研究中心、燃气涡轮动力研究中心、人工智能共性技术支撑服务平台等平台载体建设。围绕产业链部署创新链,前瞻布局基于人工智能的计算机视听觉、智能决策控制、新型人机交互等应用技术研发。
推动孵化载体高质量发展。围绕新一代信息技术、智能制造等产业需求,联合山东大学、中科院计算所等企业、高校和科研院所,搭建面向细分产业领域的专业化众创空间。采用联合运营合作方式,引进36氪、创新工场、启迪之星、联想之星、MIT、YC等国内外知名孵化器专业运营商,搭建“众创空间—孵化器—加速器”孵化链条,汇聚全球优质创业服务机构及创业团队。高标准创建一批省级双创示范基地,鼓励发展网上创新工场、虚拟创新社区和数智工坊等新型孵化器,建设创业大学、创客学院、返乡创业孵化基地。
第二节 激发创新主体活力
强化企业在技术创新体系中的主导作用,加快形成有利于企业自主创新的良好微观治理机制,构建创新市场化程度高、成果转化速度快、创新氛围活跃的发展格局。
推动创新资源向企业集聚。采用政府支持引导、政企共建等多种方式,支持企业建设一批省级以上重点实验室、技术创新中心、企业技术中心、工业设计中心、制造业创新中心、产业创新中心等。支持企业自建省级以上重大科技基础设施。健全科技资源开放共享制度,鼓励国家级创新平台、大型科学仪器中心、分析测试中心以及专利基础信息等向社会开放共享。树立“以用立业、由智变金”导向,支持企业申报国家、省市重大科研项目,实现知识创新、关键技术创新与成果转化,工程化产业化研发、成果转移与规模产业化间的无缝链接。
加大对重点创新企业培育扶持。实施高新技术企业、高成长型企业、高水平创业企业培育行动计划,建立完善覆盖不同发展阶段科技型企业的创新扶持政策体系,在普惠性财政支持、科技金融等方面综合施策,努力形成科技型中小企业铺天盖地、高新技术企业大量涌现、创新领军企业顶天立地的发展格局,打造以龙头企业为引领、大中小企业协作发展的具有国际竞争力的创新型企业集群。
引导企业优化创新模式。发挥市场对技术研发方向、路线选择的导向作用,促进企业改善研发条件,完善企业研究开发财政补助制度,形成不断加大研发投入的良性机制。引导企业建设诺贝尔奖获得者、院士领衔的实验室和专业团队,围绕战略性、前沿重大科学问题开展前瞻性研究。发挥市场需求、集成创新、组织平台的优势,构建企业牵头、高校院所支撑、各创新主体相互协同的创新联合体,建立“需求方出题、科技界答题”新机制,形成高效强大的共性技术供给体系。开展创新型企业“大手拉小手”行动,推动大中小微企业联合创新、产业链协同创新。

第三节 建设人才管理改革试验区
牢固确立人才引领发展的战略地位,坚持用优良环境吸引人才,用创新事业凝聚人才,广纳海内外高层次、创造性优秀人才,打造各类人才竞相涌入的创新创富高地。
加快各类人才队伍建设。围绕起步区主导产业发展方向,重点引进一批世界顶级战略科学家、创新创业领军人才和职业经理人。加快搭建人才创新发展平台,加快创新创业服务体系建设。积极探索更加开放便利的海外科技人才引进和服务管理机制,加大海外引才力度,畅通海外人才引进渠道,加快建设海外人才离岸创新创业基地。以培育行业领军企业为目标,加强优秀企业家队伍建设,提升企业家创新意识和开拓精神。倡导“工匠精神”,壮大高技能人才队伍。
建设青年发展友好型城区。实施“与起步区共成长”青年引进计划,建立健全党委政府、群团组织、社会各界等协同推进青年事业的工作机制,完善针对青年人才的普惠性政策,鼓励省内外高校引导支持应届毕业生在起步区落户就业创业,打造高层次人才“蓄水池”。支持起步区落地科研院所、企业建设博士后科研工作站,统筹落实博士(后)生活补助。抓好青年公寓、创业公寓建设,打造一批适合青年人的活力办公区和时尚社区,布局设立青年文化广场、青年社交平台、青年休闲娱乐等设施。策划举办起步区人才日、人才科技周等重大活动,组织开展青年社交和文体活动,让大发888在线娱乐_dafabet888官网优秀青年人才选择起步区、扎根起步区。
创新人才引育工作机制。开辟高层次人才引进绿色通道,对起步区发展急需的高层次人才和团队,实施“立项管理、一人一策、一队一策”的精准引进机制。建立开放融合、兼容并蓄的引才用才留才机制,引进培养一批突破关键技术、发展新兴产业的顶尖人才、领军人才。完善柔性引才政策措施,以股权投资、退休返聘、工作站点、项目合作等方式,实现人才“为我所有”向“为我所用”转变。构建“经济贡献越大、奖励补贴越多”的人才持久激励机制,允许高校、科研院所和国有企业的科技人才按规定在起步区兼职兼薪、按劳取酬。支持开展优化非标准就业形式下劳动用工服务试点。加快发展人力资源和人力资本服务业,完善与人力资本价值相匹配的财富分配、资本对接、资源配置的多元化市场机制。
第四节 培育一流创新生态
深入推进全面创新改革,夯实创新创业要素支撑,着力营造活力竞相迸发、产业加速迭代的创新生态系统。
完善科技创新体制机制。以增强体系能力为主线,以优化科技资源配置、激发创新主体活力、完善科技治理机制为着力点,深化新一轮科技体制改革。优化调整重大科技任务组织实施机制,增强科技规划对科技任务布局和资源配置的引领作用,探索实行科技攻关“揭榜制”、首席专家“组阁制”,以“赛马”机制激发创新活力。完善科技人员激励机制,建立企业需求为主导,企业、高校和科研院所积极参与、共担风险、共享利益的科研成果转化机制,深化科技成果使用权、处置权和收益权改革,激发科研人员创新创业的积极性。创新科研项目和资金管理机制,对战略性科研项目实施经费滚动支持制度,赋予创新领军人才更大技术路线决定权和经费使用权,探索推进项目经费使用“包干制”试点,开展基于信任的科学家负责制试点。
完善创新政策扶持体系。推动基础研究财政投入持续增长,引导企业和金融机构积极参与,在起步区加快形成以政府投入为主、社会投入多元化的机制,扩大基础研究资金来源。促进财政科技投入与银行信贷、创业投资、企业研发资金及民间投资的深度合作,构建创新专项资金“投补奖贴保贷”联动使用机制。健全政府科技资源支持企业自主创新机制,科研经费后补助、科技创新券等支持政策向起步区倾斜。探索前沿性原创性科学问题发现和提出机制,完善颠覆性和非共识性研究的遴选和支持机制,努力实现大发888在线娱乐_dafabet888官网“从0到1”的突破。深化科技评价机制改革,确立以质量、贡献、绩效为核心的评价导向,实行与不同类型科研活动规律相适应的跟踪和分类评价制度。
畅通科技成果转移转化渠道。建立科技成果“沿途下蛋”高效转换机制,构建“楼上”科研人员开展原始创新活动、“楼下”创业人员对原始创新进行工程技术开发和中试转化的“楼上楼下”创新创业综合体。引导国内外科技组织、标准化组织、检验检测及科技咨询机构来起步区设立总部或分支机构。加强对开展研究开发、检验检测认证、科技咨询、科技金融、科学技术普及等科技服务机构的支持,打造具有国内影响力的技术交易服务中心。探索搭建知识产权交易平台和知识产权运营基金,开展企业知识产权价值评估,拓展知识产权质押等融资渠道,增强知识产权支撑企业发展能力。建立快捷的新技术新产品准入机制,落实自主创新产品政府采购等支持政策,加强科技成果转化中试基地建设,促进科技成果的产业化规模化应用。
营造良好创新创业氛围。建立完善覆盖科技型企业全生命周期的信贷产品体系,发挥多层次资本市场对科技型企业的直接融资作用,发挥政府创业引导基金和成果转化基金的带动作用。开展知识产权综合管理改革试点,打通知识产权创造、运用、保护、管理、服务全链条,实行更加严格的知识产权保护法规制度。倡导科学精神、企业家精神、工匠精神和创新精神,营造“崇尚创新、宽容失败”的氛围,形成人人参与创新、支持创新、推动创新的局面。加强创新型城市建设的宣传引导工作,在全社会凝聚尊重劳动、尊重知识、尊重人才、尊重创造的共识。

第六章 聚焦赋能 构筑现代产业新体系
坚持把实体经济作为培育新动能的核心抓手,聚焦新技术、发展新智造、打造新场景、催生新模式,发挥后发优势、保持战略定力,高起点布局产业生态链,构建以新一代信息技术、高端装备、新能源新材料等战略性新兴产业和先进制造业为主体,高端服务业为支撑的现代产业体系。
第一节 发展壮大战略性新兴产业和先进制造业
积极培育先导性和支柱性产业,抢占未来产业发展先机,推动战略性新兴产业融合化、集群化、生态化发展,努力建成具有全球影响力的新兴产业创新发展策源地。
构筑现代产业新支柱。积极吸纳和集聚高端要素资源,搭建战略性新兴产业合作平台,打造战略领先的现代产业集群和充满活力的创新企业集群。
新一代信息技术产业。重点发展人工智能、大数据、工业互联网等领域。加快山东黄河数字经济产业园建设,推进新一代信息技术与先进制造业深度融合,加强关键技术装备、核心支撑软件、工业互联网等系统集成应用,打造新一代信息技术发展高地。搭建新一代人工智能开放创新平台,积极开展“人工智能+”竞争性和先导性应用场景试验。紧抓数字孪生城市建设契机,重点发展大数据处理、大数据交易、大数据应用和数字安全等细分领域,培育覆盖技术、服务、安全、应用全链条的大数据产业。构建国际先进的技术与产业体系,打造国际领先的工业互联网网络基础设施和平台。
高端装备产业。重点发展航空动力装备、节能环保设备、智能网联和新能源汽车等领域。依托桑梓店高端制造产业基地,做大做强高端数控机床与机器人、节能环保装备等产业,推动相关技术设备在起步区主要场景实现应用;依托临空产业集聚区和崔寨中科新经济科创园,培育发展民用及通用航空装备、航空动力装备产业,着力推动军民两用技术开发及产业化;加快智能交通装备产业园等载体建设,围绕智能网联和新能源汽车,布局整车技术创新链,积极招引打造涵盖解决方案、研发生产、使用保障、运营服务等产业链关键环节的生态主导型企业。
新能源新材料产业。重点发展光电信息材料、绿色建筑、氢能源等领域。依托新材料产业园,做大做强光电信息材料产业,加快布局3D打印材料,形成新材料催生新技术、新产品、新产业的联动发展格局。依托济南国际标准地招商产业园,加快绿色低碳建筑企业的引进培育和集聚,大力发展高星级绿色建筑、被动式超低能耗建筑,渐进式推广近零能耗建筑与零碳建筑等高品质建筑。依托崔寨高新产业集聚区,加快氢谷产业园建设,积极开展氢能技术研发,培育引进氢能行业领军企业;探索布局核能技术研发、智能电网及储能、热泵产业、生物质能等产业,打造绿色电力发展典范。
抢占未来产业新蓝海。实施“未来产业引领”计划,紧盯全球未来产业发展趋势,瞄准产业链、供应链、价值链、创新链高端,前瞻布局具有重大引领带动作用的未来产业,加速构建先发优势,率先打造未来产业先导区。围绕未来产业重点领域创新创业需求,组织实施未来产业孵化与加速计划,建设一批未来产业孵化器、加速器等各类众创空间。探索建设未来产业技术研究院,加强前沿技术多路径探索、交叉融合和颠覆性技术供给。积极推动产业跨界融合,不断丰富未来技术应用场景,加速形成若干未来产业集群。建设一批未来产业培育和发展的试点园区,在用地指标、金融支持、电力与能源价格、社会保障贡献率等方面实施特殊支持政策,落实各项税收优惠政策,引导未来产业集聚发展。
加快改造提升传统产业。坚持高端化、智能化、绿色化方向,瞄准产业链、价值链高附加值、低排放环节,以先进技术和制造方式为支撑,以信息技术为手段,推动材料、机械制造、食品加工等传统优势产业从加工制造向研发设计、品牌营销等环节延伸,引导企业加强研发投入、专利申请、品牌塑造和标准制定。严格环保、质量、技术、能耗、安全等标准,积极构建低碳工业体系,严控新上“三高”项目,对存量“三高”项目按照提效、整改、退出实行分类处置。依法依规倒逼低端化工等落后产能加速退出,严控新增过剩产能。实施济南天桥矿区新旧动能转换治理重点工程,建设孵化器、检测中心等科技服务设施。运用产业生态化理念与方法,支持企业开发绿色产品,推行绿色设计,显著提升产品节能环保低碳水平,实现产业绿色发展。
第二节 发展壮大现代服务业
加快服务业业态和模式创新,推进生产性服务业向专业化和价值链高端延伸、生活性服务业向高品质和多样化升级,打造国际品牌聚集地、时尚潮流引领地、中国制造展示地、出境消费回流地、消费创新策源地。
打造生产服务新高地。建设总部经济区、科创金融集聚区、国际智慧物流园,加快发展科技服务、现代金融、智慧物流、商务会展、节能低碳管理等产业,构建优势突出、特色鲜明、协同创新的生产性服务业体系。大力发展技术转移转化、科技咨询、检验检测认证、创业孵化、数据交易等科技服务业,鼓励“研发+检测”复合发展、“投资+孵化”增值发展、“技术转移+知识产权”融合发展,创建检验检测高技术服务业集聚区、知识产权服务业集聚发展试验区,吸引知识产权密集型企业集聚发展。集聚大型央企、跨国公司和知名企业总部,打造总部经济带动城市转型升级的新标杆。积极发展科技金融、绿色金融、文化金融、旅游金融、健康金融等金融业态,鼓励发展天使投资、创业投资、并购基金等股权投资基金,探索设立起步区天使投资基金,打造产业金融创新服务高地;积极开展金融创新,布局下一代金融基础设施,在科技金融、征信等领域开展试点,建设国家金融业密码应用研究中心。积极引进国内外专业机构,开展零碳园区和绿色产品设计、碳排查和碳诊断、碳交易服务。建设开放、绿色、智慧的物流体系,积极发展空港物流、保税物流、冷链物流等,加快构建以物流为基础,供应链服务平台为载体,互联网为共享方式的共融共生现代智慧物流供应链商业生态圈,打造区域性物流中心。依托国际博览城,打造智慧会展平台,培育一批凸显起步区发展特色、产业带动力强、国际影响力大的高端品牌会展项目,推进“会展+产业”融合发展。创新发展服务贸易和服务外包,放大中国软件名城等品牌效应,扩大软件开发等服务外包市场规模,增强服务贸易国际竞争力。
创造幸福经济新标杆。聚焦文化、旅游、健康、体育等重点领域,加强公益性、基础性服务供给,着力提升服务品质、增加服务供给,打造幸福产业发展高地。挖掘黄河文化、泉城文化、齐鲁文化等特色文化资源,重点发展媒体影视、文化旅游、文化会展产业,建设一批展现黄河文化的标志性旅游项目。积极培育动漫游戏、创意设计产业,探索组建国内首个视觉工业研究院,前瞻谋划建设生产型、制造型“互联网头部平台”,在影视、动画、游戏、VR/AR制作等领域建设贯通全行业、面向全球的超大云技术空间。培育引进高品质医疗卫生机构,发展健康管理等服务业。加快家政服务业向知识技能型、专家管理型升级发展,做优本地龙头企业,吸收学习先进的家政服务理念和专业技能,推动起步区家政服务业规范化、职业化、高端化发展。合理利用生态资源,加快发展时尚健身、室内冰雪、网络电竞等新型城市体育产业,繁荣发展体育消费市场。
打造多元化消费场景。加强地标性商圈布局建设,丰富高端业态、带动商圈升级,打造人气聚集的品质购物中心。推动社区商业网点规划建设,打造社区商业中心和一刻钟社区便民商圈。积极布局智慧商圈、智慧集市和智慧商店,发展无人零售、智慧零售、跨界零售等新零售。培育夜经济主题场景,繁荣“夜游”主题观光活动、“夜娱”文化体验活动、“夜食”特色餐饮活动、“夜购”时尚消费活动、“夜宿”品质休闲活动,打造活力迸发、魅力四射的“不夜之城”。布局建设AI创新中心、数字文化产业园,加快打造5G应用展示街区,发展主题购物中心、超高清沉浸式影院、数字光影展等创新业态。
第三节 打造数字转型引擎
迎接数字时代,激活数据要素潜能,推动数字产业化、产业数字化、城市数字化协同发展,以数字化转型驱动生产、生活和治理方式变革。
建设新型数字基础设施。围绕新网络、新设施、新平台,持续推进网络基础设施升级,加快大数据中心、工业互联网等建设,构建泛在、智能的空天地一体新型数字基础设施,打造新基建最佳实践区。高标准建设高质量5G基础网络,加快5G网络深度覆盖,推进5G融合应用和产业创新发展,实现千兆进社区家庭、万兆进商务楼宇。聚焦云存储、分布式处理等业务,布局先进计算中心、数据中心等智能计算设施,打造区域数据备份中心。提高支持固移融合、宽窄结合的物联网接入能力,将物联网感知设备和通信系统等纳入公共基础设施统一规划建设,构建物联、数联、智联三位一体的新型城域物联专网。推进智能传感、数字孪生、云计算、车联网等新一代信息技术与传统基础设施融合发展、集成创新。
培育数字经济核心产业。坚持数字经济“一号工程”,加快形成数字资源驱动产业发展,数字经济引领经济发展格局。着力建设人工智能创新应用示范高地和智能产业集聚高地,编制人工智能场景应用项目城市机会清单,探索实施“揭榜”攻关,开展“人工智能+”竞争性和先导性应用场景试验,打造中国北方重要的“人工智能岛”。大力发展新生代互联网产业,培育数字内容、在线服务、网络视听等新兴产业,建设在线新经济先行示范区。持续推进工业互联网创新发展,引导支持龙头企业建设有影响力的行业工业互联网平台,加快建设分级分类工业互联网解决方案资源池,研发一批智能化装备、工业协议解析、工业无线通信等技术产品,打造国内领先的工业互联网创新发展示范高地。加快建设“智慧生态黄河”,推进黄河大数据中心建设,研究搭建黄河大数据交易平台。
推动产业数字化转型。深化大数据对实体经济的渗透,构建基于大数据的全新产业生态,推动制造业、服务业、农业生产等领域的数字化转型。实施数字赋能行动,畅通产业链、资金链、供应链上下游的数字化通道,以数字供应链为支撑打造产业生态圈。推动新一代信息技术在制造业领域的融合创新应用,大力发展智能制造、个性化定制等制造业新模式,推进生产数据贯通化、制造柔性化、产品个性化、管理智能化。构建绿色发展数字技术体系,创新绿色化、数字化应用场景,实现绿色化与数字化同向同行、同频共振。依托数字孪生城市建设,多维释放数据和技术应用场景,在交通、政务、物流、汽车等优势特色领域遴选打造一批应用建设样板。依托中德(济南)中小企业合作区建设,推进中德协同创新中心和科技孵化器建设,打造山东对接德国工业4.0的展示窗口。
第四节 构筑优质产业生态
完善有利于市场主体发展的政策体系,增强对各类投资、科创、市场主体的吸附力和黏着度,强化产业链供应链高效协同、大中小企业紧密合作、产业资源整合优化,构筑“阳光”“雨露”充足丰沛,“参天大树”“灌木丛”融合共生,开放式、集成型、竞合性的优质生态系统。
促进产业链现代化。发挥产业链“链长制”的资源组织和要素协调作用,绘制重点产业链发展路线图,加大项目招引、自主延链、吸引配套力度,推动产业链上下游、产供销、大中小企业整体配套、协同发展。围绕重点产业链,大力引进培育技术引领型、市场主导型“链主”领军企业,强化研发、设计、标准等领先能力,推动产业链垂直整合,打造“链主型”企业集聚地。发挥产业链优势企业和平台企业作用,依托供应链协同、创新能力共享、数据资源对接等模式提升产业链运行效率和联结水平。分行业做好供应链战略设计和精准施策,完善供应链清单制度和系统重要性企业数据库,清单式管理高风险零部件和“卡脖子”技术。主动对接开展国家级产业基础提升相关重点项目,聚焦高端装备、航空航天等领域基础能力提升,实施产业基础再造,大力发展关键零部件产业,夯实产业发展基础,提升产业链整体水平。
培育高水平市场主体。强化平台支撑、政策集成和要素保障,通过引进新建、整合重组等方式,打造牵引力控制力强的航母级企业。支持高成长性企业瞄准行业关键环节、关键领域,开展核心技术研发、工艺升级、产品迭代、模式创新,形成技术和市场领先优势,坚守实业、做精主业、深耕专业,锻造大发888在线娱乐_dafabet888官网“独门绝技”,努力成为国家制造业“单项冠军”。大力支持中小微企业走专精特新发展之路,完善小微企业、初创企业扶持制度和服务体系,鼓励企业开展技术创新、产品创新、商业模式创新,在细分市场形成专业化、精细化、特色化的领先优势,打造成为产业链重要节点的“配套专家”,推动成千上万家中小微企业成长为“小巨人”企业。支持建立企业联盟、产业联盟、产业技术创新战略联盟,鼓励共享制造等新型生产组织方式,带动专业配套企业协同发展。完善龙头企业与中小企业互动发展机制,鼓励龙头骨干企业将配套中小企业纳入共同的供应链管理、质量管理、标准管理、合作研发管理等,引导中小企业与龙头骨干企业开展多种形式的经济技术合作。
增强产业发展支撑保障。适应产业创新跨界融合发展趋势,建立宽松灵活的产业空间管理机制,鼓励发展产业综合体和产业创新体,研究土地复合混合开发利用等规划引导措施,探索促进“产业上楼”相关激励措施。坚持战略导向、竞争导向、规模导向,集中优势资源打造若干战略牵引平台,整合提升各类园区,重点建设一批制造业发展平台和特色服务业集聚区,高标准建设3个以上“千亩百亿”新产业平台。推进产业园区向新型产业社区转型,围绕构建产业生态、强化产城融合、建设协同创新网络、营造社区氛围等方面,着力打造总部经济区等大型楼宇型产业社区和中科新经济产业社区、绿色建设产业社区、新材料产业社区等专业化产业社区。布局建设“制造大厦”“制造小镇”等新型制造业载体,突出总部集聚、科技创新、产业孵化及综合服务功能,打造制造业创新核心。推广“定制产业空间”模式,推动由“项目等候空间”到“空间等着项目”,实现有优质项目就有承载空间。围绕“做强一个产业”,建立矩阵式产业扶持体系,从企业招引、项目培育、空间落地、人才支撑、惠企政策等多维度,为企业提供全方位、常态化服务。创新招商方式,采取编制产业链招商指导目录、引进专业招商团队、聘请招商大使等多种模式,推行产业链链长制招商,灵活运用以商招商、以园招商和基金招商,强化产业生态引商作用。

建立产业高质量发展标准体系。以资源利用效率评价制度为基础,对标国际最高标准和最好水平,从产出效率、科技创新、品质品牌等维度综合考量,分类制定各产业领域高质量发展指引,全面提高经济的投入产出效率。建立产业园区高质量发展评价机制,围绕要素集聚、创新创业、资源利用、环境影响、投资环境等维度建立指标体系,完善评价工作机制,支持各类优秀市场主体参与园区整体转型升级和零星地块盘活利用。
严格产业项目管理。进一步加强产业引导,聚焦新一代信息技术、高端装备、新能源新材料等重点领域,加快研究出台起步区产业“白名单”。坚持生态价值、创新发展和结构优化导向,制定并动态更新起步区产业用地指南,确保产业项目符合起步区产业契合度、环境友好度、创新浓度、经济密度等标准。建立健全产业项目引入落地、配套管理、事中事后监管等机制,加强全生命周期管理。

第七章 以人为本 打造绿色智慧宜居新城区
尊重顺应城市发展规律,突出智慧化、绿色化、均衡化、双向化方向,积极探索创新城市发展方式,提高城市发展的可持续性、宜居性、安全性,努力实现“城市,让生活更美好”的愿景目标。
第一节 建设绿色低碳新城
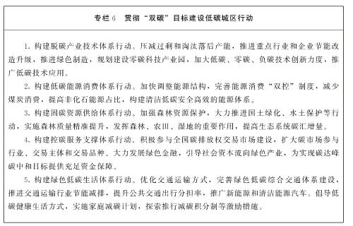
围绕服务国家“双碳”目标,全方位全过程推行绿色规划、绿色建设、绿色生产、绿色流通、绿色生活、绿色消费,打造“绿色技术+绿色产业+绿色城市”全域应用场景,实施碳中和示范工程,率先建设全国碳中和绿色城区。
推动能源体系绿色低碳转型。坚持节能优先,完善能源消费总量和强度双控制度,实现万元GDP能耗、万元GDP碳排放持续双降。加快推动能源结构调整,提升可再生能源利用比例,大力发展地热能,加快开发氢能源,稳步推动太阳能多元化利用,合理促进生物质能利用,提高非化石能源和低碳高效产业比重。严格实施煤炭消费总量控制制度,全面执行煤炭集中高效清洁利用。选择条件成熟区域探索开展近零碳排放区试点工程,完善分类指导的碳排放强度控制。
提升城乡建设绿色低碳发展质量。推进城乡建设和管理模式低碳转型,探索建立建筑领域低碳发展绩效评估机制。坚持绿色低碳建设理念,制定绿色建筑高质量发展专项规划和建筑领域碳达峰专项行动方案,构建全域绿色智慧建设应用场景。加强公共建筑节能管理,搭建起步区建筑能耗监测平台,强化监测数据对建筑节能改进的支撑作用。依托济南国际标准地招商产业园开展“碳中和综合试验社区”试点,加大可再生能源在建筑中的应用,推广可再生能源与建筑一体化技术。
推动产业绿色低碳发展。以节能减碳为导向,实施绿色产业指导目录,引导市场主体积极培育绿色发展新增长点。加强低碳、零碳等关键核心技术攻关、高能级平台建设,提升绿色低碳前沿技术原始创新能力,建设碳达峰、碳中和数智体系和综合应用场景,依靠技术变量抢占制高点。加强低碳工艺革新,大力发展清洁生产,推进产业园区和产业集群循环化改造,发展绿色工厂、绿色园区,推行绿色供应链管理。大力发展循环经济,推动资源综合利用,全面提升资源产出率,逐步实现经济增长与资源消耗增长“脱钩”。持续深化工业、建筑、交通运输、商贸流通等重点领域节能,提升数据中心、新型通讯等信息化基础设施能效水平。
倡导绿色低碳生活方式。大力培育崇尚勤俭节约、绿色环保的社会风尚,推广简约适度、绿色低碳、文明健康的生活方式和消费模式。广泛开展节约型机关、绿色家庭、绿色学校、绿色社区创建行动,构建全民参与的绿色行动体系。加强垃圾源头减量,全面推行垃圾分类,加快建立垃圾分类收运体系,留足垃圾分类处理等环卫设施用地空间,系统布局覆盖全域的智能化垃圾处理设施,探索利用地下空间建设垃圾转运和回收利用设施。以大宗工业固体废物、主要农业废弃物、生活垃圾和建筑垃圾、危险废物为重点,推进固体废物源头减量和资源化利用,高标准打造静脉循环产业园。到2025年实现原生垃圾零填埋,生活垃圾无害化处理率达到100%。
完善“双碳”配套政策。构建与碳达峰、碳中和相适应的绿色投融资政策体系,加大对节能环保、新能源、新能源汽车、碳捕集封存利用等的投融资力度。发展市场化节能方式,大力推行合同能源管理,积极推广节能咨询、诊断、设计、融资、改造、托管等“一站式”综合服务模式。探索将温室气体排放控制要求纳入重点行业排污许可,完善重点企业温室气体核算报告制度。支持相关机构积极参与国际效能、低碳标准体系制定,加强国际国内标准衔接。坚持“先立后破”原则,做好各项政策措施的统筹衔接,合理设置政策过渡期,保障各项公用事业可持续和高质量发展。

第二节 建设数字智慧新城
坚持数字城市与现实城市同步规划、同步建设,运用科技为管理服务赋能,推动数字技术在政务服务、社会治理、群众生活等场景的广泛应用,推动智能化治理向智慧化治理跃升,建设全球领先的数字孪生城市。
打造“智慧城市大脑”。加快建设城市大脑“云中枢”,构建新型智慧城市体系框架,推进城市管理、应急管理、生态环境、交通出行、市场监管、文化旅游、经济运行等主题库建设,汇聚各类数据资源形成城市级数据仓库。建设城市运营指挥中心,切实推进网格化服务管理新模式,搭建城市大数据平台、CIM平台、共性技术赋能与应用支撑平台等一体化云服务平台中枢,打造数字孪生城市系统和全域智能化环境。完善城市管理综合指挥调度系统,加强大数据分析挖掘,精准合理调配城市管理资源,实现城市管理精细化精准化高效化。
丰富智慧城市应用场景。加大智慧交通、智慧教育、智慧园林、智慧医疗、智慧医保、智慧政法、智慧媒体、智慧社区、智慧养老、数字货币等创新应用,构建实时感知、瞬间响应、实战好用、智能决策的新型智慧城市应用体系。加大数字图书馆、VR/AR交互娱乐设施等建设力度,打造一批数字生活应用场景,构筑全民畅享的数字生活。健全智能民生服务,集成公共服务、便民服务、商业服务等社区服务信息资源,建设社区公共服务综合信息平台。
加快推进智慧化治理。聚焦市场发展环境、资源要素配置、产业发展促进、风险防范化解四大领域,完善高效透明的区域经济治理机制,建立覆盖经济、社会、城市的全领域、全要素、全闭环智能治理平台,实现场景驱动下的智慧化升级。加快“云、数、网、端、安”基础设施建设,推进全域全量数据汇聚与运用。在交通、医疗、教育、社保、能源运营管理等领域推行数字化应用,逐步构建实时感知、瞬间响应、智能决策的新型智慧城市体系,打造智慧政务服务中心。持续推进政务服务“一网通办”、城市运行“一网统管”,推动城市治理由人力密集型向人机交互型转变,由经验判断型向数据分析型转变,由被动处置型向主动发现型转变。
第三节 建设品质宜居新城
坚持把城市还给人,践行“人民城市人民建、人民城市为人民”的重要理念,将人的居住体验融入到起步区建设全过程,营造优美、安全、舒适、共享的城市空间,打造品质宜居城市。
加快绿地公园建设。以生态视野在起步区构建山水林田湖草沙生命共同体,布局高品质绿色空间体系,将“城市中的公园”升级为“公园中的城市”。高标准规划设计各级各类公园,构建系统、完整、连续的大生态绿地系统,注入文化内涵,彰显城市价值,实现园中建城、城中有园、城园相融、人城和谐。构建以自然公园为基底、综合公园为主体、社区公园为补充的公园建设体系,大力实施全域增绿工程,依托森林、湿地资源,尊重自然风貌,科学选址,推进森林公园、湿地公园建设,构建成长型公园体系,拓展生态游憩空间,打造天然城市绿心和休闲生态氧吧;整合现有绿地资源,建设各具特色、定位鲜明的综合公园;将可用的绿地、住宅区边角“见缝插绿”形成社区公园,丰富城市空间层次,满足市民多层次休闲需求。创新“公园+”模式,推动公园形态与城市功能有机融合,合理导入资源节约、环境友好、循环高效的产业业态,培育多元应用场景,缝合功能板块,赋能产业发展,实现“人、城、境、业”的和谐统一。
完善住房保障体系。坚持“房住不炒”定位,贯彻落实国家宏观调控政策,完善多主体供给、多渠道保障、租购并举的住房制度,促进房地产市场平稳健康发展。建立完善起步区租赁住房开发建设市场机制,加大公租房、保障性租赁住房供应力度,进一步扩大住房保障覆盖范围,实现应保尽保。加快推进保障性住房配套建设,完善交通、商业、教育、医疗等配套设施,提升保障性住房社区便利度。制定与住房制度相配套、与开发建设方式相适应的土地供应政策,探索多元化土地利用和供应模式。加强住宅设计管理,提高住宅设计水平,保证住宅建设质量,提升人民群众居住品质。严格控制建筑高度,严控“水泥森林”和大面积玻璃幕墙,精心设计建筑顶部,构建形态色彩整体和谐统一的空间界面和轮廓线,展现新时代现代化城市新形象。
打造未来社区示范样版。以未来社区建设为抓手提升城市宜居水平,构建以未来邻里、教育、健康、创业、建筑、交通、低碳、服务和治理等九大场景创新为重点的集成系统,打造有归属感、舒适感和未来感的新型城市功能单元。以未来社区理念统筹旧改新建,布局建设一批未来社区试点,加强城市绿道、公园布局与城市空间的串联融合,注重街区、邻里空间的人性化、艺术化设计,提升城市空间品质和文化品位。加强幸福邻里中心建设,提升物业管理服务水平,全面提升住宅小区居住品质。建设集人文景观、居住消费、生态体验、生产研发等多种功能于一体的新型社区,构建空间可共享、绿色可感知、建筑可品鉴、街区可漫步的未来社区聚落,实现社区与产业时序上同步演进、空间上有序布局、功能上产城一体。优化居住空间布局,统筹居住和就业,促进职住平衡,合理布局便利店、便民市场、综合商场等商业设施,构建街道15分钟、社区5分钟两级生活圈。

第四节 建设安全韧性新城
坚持常态减灾和非常态救灾相统一,高标准规划建设重大防灾减灾基础设施,构建全天候、系统性、智慧化的城市安全和应急防灾体系,打造低风险下弹性城市、高风险下韧性城市。
构筑长久稳固的安澜防线。立足防大汛、抗大灾,科学确定防洪排涝标准和策略,建立“防疏蓄排用”相结合的防洪排涝体系,适度超前规划建设城市和建筑排水系统,增强城市强排能力,严格保护城市生态空间、泄洪通道等,防洪标准达到200年一遇。加强黄河、徒骇河、小清河三大主干河道治理,通过拓宽、疏浚、连通、拆违等综合整治手段,确保河道行洪安全。实施海绵城市建设,推广海绵型建筑与居住小区,推进海绵型道路与广场建设,促进水体自然循环,建成国家海绵城市示范新区。充分利用河流、湖泊、湿地、坑塘、沟渠,综合采用雨水花园、下沉式绿地、生态湿地等低影响开发设施,最大限度实现雨水的滞蓄与利用。
提升综合安全保障能力。创新疫情防控模式,探索建立党建引领、专业保障、多元参与的全链条社区联防联控体系。强化消防安全保障,完善城市消防供水系统和指挥系统,加强消防设施布局建设。加强城市人防设施建设,打造“全域设防、重点目标重点设防、地上地下互联互通”的人民防空防灾体系。按照“预防为主、避(让)治(理)结合,全面规划、突出重点”的原则,建立完善地质灾害防治、监督和管理体系,提高学校、医院等人员密集场所设防要求。组建社区救援志愿者队伍,建设避险场所及疏散通道,增强应对灾害的能力。强化全民防火、防空、防灾意识,提升自我保护能力。
加强信息安全管理。建立完善的信息安全管理体系,加强自主可控的安全技术应用,实施面向核心数据资源和应用系统的多重安全保护。构建网络空间安全监测体系,对核心网络等网络空间载体安全状态进行全面监测,实现对起步区重要网络及核心信息系统的信息安全态势的实时感知。建立信息安全管理保障制度,落实重点技术产品和服务的网络安全审查制,明确关键信息基础设施安全保护要求及运营单位负责人,落实网络安全责任追究制度。
第五节 完善基础设施体系
按照绿色、高效、创新要求,突出智能化、网络化、现代化建设目标,创新基础设施建设和运营模式,打造技术先进、功能完善、适度超前、统一协调、便捷高效、安全坚固的基础设施支撑体系。
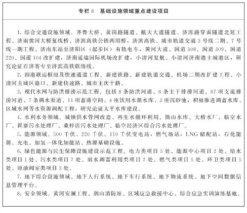
构建立体综合交通体系。统筹起步区公路、高铁、航空、水运、地铁等交通基础设施建设,推动济南国际机场、小清河港、高铁济南东客站和董家铁路货运枢纽海陆空铁“四港联动”、高空协同,实施四港联运枢纽及快速通道工程,打造国家级“京沪走廊—黄河走廊”交汇的国际枢纽,构建通达、集约、绿色、安全、智慧的综合交通体系。高标准打造4F级机场,加密航线网络,积极开通直飞世界重点城市航线,增强国际航线通达性,加快构建“机场+高铁+地铁”联运系统,提升枢纽功能,与周边机场协同联动打造现代化机场群。规划建设便捷畅通的跨黄河通道,加快推进起步区范围内国省道调线改建,构建功能完备的骨干路网,加强城市快速路与周边高速公路、重要交通枢纽的衔接,形成“两岸通达、纵横交错、城乡一体”的路网结构。规划建设以轨道交通为骨干、城市公交为主体、慢行交通为补充的绿色交通出行体系,科学布局城市轨道交通框架网络,建设“轨道上的起步区”,推进“小街区、密路网”,提高支路网密度,做好公共交通衔接,大力发展自行车、步行等慢行交通模式,提升公共交通分担比例,引领绿色低碳出行。突出静态交通规划建设,构建“有位、有度、有序、有法”的智能停车交通系统。加快实施小清河复航工程,高标准建设济南港,配套建设作业设备自动化、数据信息可视化、生产管理智能化的“自动化码头”,打造河海联运的“黄金水道”。


提升能源保障能力。实施地热能、太阳能等绿色能源和氢能源制储运加示范工程,大力发展屋顶分布式光伏,鼓励光伏建筑一体化应用。实施中济和安济长输天然气迁建、临济原油377管线迁改、大桥燃气热源厂及管网等能源热力基础设施项目。加快绿色能源与民生保障设施建设,策划实施起步区市政和公用类场站等分布式工程。搭建起步区坚强智能电网,推进各电压等级电力基础设施建设,加快构建以电为中心的能源互联网和以新能源为主体的新型电力系统,提高清洁能源与可再生能源在电力供应中的比例,形成以外电、新能源、燃气热电厂为主力电源,各级电网协调统一的绿色供电格局。构建以天然气为主要气源的燃气输配体系,推进建设燃气场站、LNG储配站,统筹布局石化能源、充电、加氢一体化加能站。按照“宽备窄用”原则建设热源设施,加快形成以地热、生物质等可再生能源和天然气、电能等清洁能源协同供热的热源格局。积极稳妥引入外部热源,多热源保障供热安全。
高效集约利用地下空间。积极利用浅层、次浅层空间,有条件利用次深层空间,弹性预留深层空间,构建多元复合的地下空间系统。协调各系统的空间布局,制定相互避让原则,明确各系统平面及竖向层次关系,实施分层管控及引导。科学实施开发强度管控,设置低、中、高三种开发强度控制,按照不同功能定位及用地布局,对地下空间进行不同程度的开发。系统规划布局地下交通系统、地下物流系统、地下公服系统、地下市政设施系统、人防设施系统。推进轨道交通网络化,统筹地下车行系统、地下人行系统和地下停车系统建设。鼓励地下空间集约化建设市政场站,引导地下场站设施与地面建筑立体复合建设。构建联系空港物流中心和崔寨物流中心的骨干输送型地下物流系统。加快推进综合管廊配建,建设多级网络衔接的市政综合管廊系统,打造城市“大动脉”和地下“生命线”。制定地下空间防洪策略,加强地下空间内部的雨水阻隔、收集、强排等设施建设。推动建立地下空间数据信息管理平台,完善地上与地下空间权属、建设用地有偿使用的管理制度,推动地理信息技术在地下空间中的运用。

第八章 内通外联 建设高水平开放合作新门户
主动对接区域重大战略,坚持实施更大范围、更宽领域、更深层次的对外开放,用好国内国际两个市场、两种资源,强化双向联通功能,塑造国内国际合作和竞争新优势,在高水平开放上走在全国前列。
第一节 强化区域协同发展
加强省、市、区协调联动,深度对接融入京津冀、长三角等国家重大区域战略,促进各类要素合理流动和高效集聚,不断增强在区域协调发展中的创新引领和示范带动作用。
融入全国协调发展大局。发挥起步区区位优势,提升北接南延区域中枢桥梁功能,打造南北动能传导重要节点。深度对接京津冀协同发展,依托重大载体、重点机构,积极承接北京非首都功能疏解资源,共建重大产业基地和特色产业园区,深化科技创新、现代金融、新兴产业等领域合作,打造中央企业和跨国公司北方总部基地。主动对接长三角创新体系,强化科技互动与协作,促进人力资源优化配置,推动要素合作向制度合作纵深拓展。加强与雄安新区合作交流,复制推广雄安新区的先进理念和经验做法。鼓励起步区企业在国内重点区域设立异地孵化器、企业研发中心、技术转移中心,推动先进科技成果及优质创业项目落地起步区。
加强沿黄地区交流协作。加强与沿黄地区生态保护和高质量发展相关政策、项目、机制的联动,衔接落实区域生态保护红线、环境质量底线、资源利用上线和生态环境准入清单的分区管控要求,协同推进生态保护治理。探索与西咸新区、郑东新区等重点区域建立高层对接机制,围绕智能制造、高端装备、新一代信息技术等产业共建一批产业技术联盟、跨区域产业合作示范基地,联合开展共性技术和关键技术研发、人才交流合作、行业标准制定,强化创新资源跨区域共享。积极对接黄河流域生态保护和高质量发展研究院,开展对重大问题的跨省际科学研究。联合沿黄城市举办具有世界影响力的展会活动,讲好黄河故事,彰显黄河特色。
强化毗邻区域合作共赢。高标准规划建设起步区至济阳、商河的城市快速路,加强与济阳、商河创新资源共享和科技成果转移转化,推动与济阳海峡两岸新旧动能转换产业合作区、商河通用航空产业综合示范区等重点园区产业协作配套,形成梯次发展、协同共进态势,打造起步区配套生产基地,辐射带动济南北部加快崛起。加快推动起步区与齐河县等毗邻地区打破行政壁垒,健全完善生态保护、产业协作、设施配套等重点领域协同发展机制,为省会经济圈一体化发展探索路径、打造样板、提供示范。
推动黄河南北融合互动。充分释放重大区域战略红利,处理好“北起”与“中优”关系,积极承接导入主城区优质资源、高端产业,推进教育、医疗、文化、体育等公共服务资源共建共享,逐步实现基本公共服务均等化。统筹协调两岸生态和文旅资源,协同开展风貌管控,高标准建设黄河生态风貌带,打造相互连通和自然衔接的景观廊道。加强黄河两岸协同开发,统筹推进南岸临空组团、丁太鲁等重点区域和北岸大桥、崔寨等重点片区规划建设,实现两岸互动、南北共兴,构建黄河穿城而过、城市拥河而兴的发展格局。
第二节 拓展国际合作空间
充分借力山东历史、产业和文化优势,增强国际交往功能,对接国内超大规模市场,联动国内国际双循环,积极服务“一带一路”建设,推动开放型经济跨越发展。
布局新型国际贸易。抢抓济南市全面深化服务贸易创新发展试点机遇,积极布局维修维护、软件服务、研发设计、文化创意、供应链管理等领域服务贸易,加快推动数字贸易发展,支持“货物+服务”“文化+旅游”等跨领域服务贸易创新。积极培育金融、教育、医疗等新兴服务贸易业态,鼓励发展集采集购、会展服务等生产性服务贸易,提高服务贸易的技术含量和附加价值。配套发展集成电路、智能终端等电子产品保税加工贸易。大力培育和集聚外贸、外资企业,支持建设海外仓、展销点等境外营销网络。推动起步区内跨境电商企业与海外仓开展供需对接,创新“前展后仓”运营模式,提升出口便利化水平。
深化产业国际合作。全面落实外商投资准入前国民待遇加负面清单管理制度,鼓励外资投向战略性新兴产业、先进制造业和现代服务业等重点领域,支持国内外大型企业、科研机构在起步区建立区域性总部或新型研发机构。发挥华侨华人技术、资金、人脉等优势,引导大发888在线娱乐_dafabet888官网全球优质资源落地。鼓励起步区企业到“一带一路”沿线国家、RCEP成员国和地区布局生产基地、营销中心和服务网络。加强与“一带一路”建设沿线国家在节水农业、智能制造、金融、物流等领域开展合作,探索“班列+供应链金融”“班列+产业园区”等模式,构筑互利共赢的产业链供应链合作体系。用好跨国公司领导人青岛峰会、“山东连线世界500强”等重大活动平台,加大产业链招商力度,签约一批外资大项目。推进落实QFLP试点,招引管理企业落户设立QFLP基金,投向新一代信息技术、高端装备、智能制造、新能源新材料等主导产业。大力引进海外高端人才和创新创业团队,发展涉外法律、会计、知识产权、检验检测等高端服务。
打造国际消费中心。积极布局国际免税购物网点,吸引境外消费回流,加快推动免税经济发展。深度拓展国内消费市场,集聚网络直播、互动娱乐等新型业态,大力发展文化时尚产业,引入国内外知名品牌,举办时尚秀和新品发布会。加强与“一带一路”沿线国家、RCEP成员国或地区标准互认、质量溯源等方面的交流合作,搭建支持沿线国家和地区的产品进口服务平台。支持出口企业扩展内销市场,深入实施内外销产品“同线同标同质”工程。
第三节 搭建经贸合作平台
聚焦重点、聚合资源、聚力攻坚,建设支撑高水平开放的重大平台载体,畅通内外双向经贸合作渠道。
打造国际会展会议高地。依托国际博览城建设,加快建成运营国际会展中心、国际会议中心、国际酒店中心,积极承办大型商品博览会、特色产品推介会以及投资合作洽谈会、商务合作大会。加强与德国汉诺威、瑞士迈氏等国际知名会展企业对接,打造专业化、国际化运营团队,引进一批全国性、国际性展会。创新展会举办形式,拓宽展会合作领域,打造精品会展项目,带动货物和服务贸易、金融和法律服务以及人员和展品通关便利化等领域发展提升。主动对接国际高端平台,合作举办经贸交流论坛、学术会议活动。
建设国际合作产业园区。采取“区中园”“园中园”“云上园”等模式,加大对重点国别、重点地区招商引资力度,“团组式”引进落地外资项目,培育建设国际合作特色园区,吸引国内外专业化园区运营商或与专业化团队合作运营。加快推进中德(济南)中小企业合作区、国际招商产业园等重点载体建设,深入实施“标准地”招商,培育具有引领性、标杆性的国际一流产业集聚区。加大对东北亚国家的开放合作力度,积极落实全市日韩合作开放战略,高水平建设中日韩国际合作园区,在更深层次、更广领域拓展合作事项,打造中日韩地方合作示范区。加快推动济南综合保税区功能升级,建设航材公共保税库和高端装备保税展示交易平台、半导体设备保税展示交易平台,扩大高端装备国际贸易和航空资产交易的业务规模。
搭建重大区域枢纽平台。依托4F级济南遥墙国际机场建设,加快港区、园区、社区联动发展,积极争创国家级临空经济示范区。规划建设黄河北岸交通枢纽,畅通水港海港联结,构建辐射全国、连接海外的多式联运网络体系。加快传统物流园区改造升级,培育具有资源配置能力和平台孵化功能的现代物流与供应链企业。加快推进跨境电子商务综合试验区建设,加强与全球知名跨境电商企业对接,培育专业化、特色化跨境电商园区,建设跨境电商孵化应用平台,布局跨境电商保税仓、体验店和进口商品连锁店,打造辐射周边地区的优质产品进口集散中心。
第四节 构建开放开发体系
秉持国际化视野,完善国际化功能,集聚国际化资源,构建与国际接轨的开放开发体系,持续提升起步区国际影响力和美誉度。
强化城区国际化元素。增强起步区国际交往承载功能,建设统一的涉外综合服务平台,提高外籍人士投资兴业、参会参展、生活旅行的便利程度。营造具有国际水准宜居宜业的“类海外”环境,加大国际化生活社区、街区建设力度,提升国际化办学水平,规划布局国际医院等涉外设施,完善公共场所多语标识体系,健全文体、生活等国际化公共配套服务,打造国际先进生产要素、知识技术和高端人才集聚的重要载体。
提升城市国际化形象。积极举办具有国际影响力的会议、论坛、赛事等文化交流活动,积极争取承办重大外交外事活动,吸引国际组织、国际知名机构落户,打造成为开展国际交流合作的标志性区域。充分利用国际友城资源,加深与“一带一路”沿线国家、RCEP成员国在经济、人文、教育、卫生等领域的交流互鉴,增进国际友谊,促进友好合作。提升国际传播能力,加强对外传播,塑造起步区开放包容的国际形象。
实施高水平制度型开放。创造性复制自由贸易试验区经验政策,探索推动规则、规制、管理、标准等制度型开放。推动起步区与自贸试验区、上合示范区、国家级经济技术开发区深化联动创新,在全省制度型开放上走在前。对标国际先进规则和最佳实践,进一步扩大投资、贸易、金融、技术、人才、税收等关键领域对外开放,加大知识产权保护、跨境纠纷解决、生态环境保护、跨界数据流动等领域试点开放力度。系统开展市场监管体制改革,构建事中事后监管体系,创新与国际接轨的监管模式。健全海外风险防范体系,加强对外风险研判预警。
第九章 传承弘扬 打造黄河文化新高地
牢牢把握社会主义先进文化前进方向,围绕举旗帜、聚民心、育新人、兴文化、展形象的使命任务,加强社会主义精神文明建设,促进满足人民文化需求和增强人民精神力量相统一,按照“以水营城、以文营城”理念,发挥黄河文化统领作用,彰显“儒风泉韵”文化风貌,写好黄河文化中起步区的绚丽篇章。
第一节 充分展示特色文化魅力
深入挖掘阐发黄河文化、泉城文化、齐鲁文化的丰富内涵和时代价值,推动中华优秀传统文化的创造性转化、创新性发展,使特色文化深度融入现实,建立沟通历史与现实、拉近传统与现代的黄河文化体系。
发挥黄河文化的统领作用。深入阐发黄河治河文化、渡口文化、红色文化、民俗文化精髓,强化对黄河文化的梳理挖掘、保护传承。加强对扁鹊墓、刘恩生故宅等历史遗址遗迹、崔寨德兰柳编等非物质文化遗产的整体性保护。将历史文化元素融入城市规划建设,突出黄河哺育文明、成就文明和联通文明的文化价值。高标准规划建设一批体现黄河文化的特色标志性工程,全面展现毛主席视察黄河纪念地等人文风貌和黄河治理成就。
推动黄河文化的交流互鉴。深入挖掘与黄河文化有关的音乐、舞蹈、戏曲、民间技艺等,借助新媒体平台宣传推介黄河沿岸文旅资源,讲好新时代黄河文化故事。促进黄河文化交流互动,全面参与黄河文化传承创新工程和“中国黄河”国家形象宣传推广活动。加强与沿黄城市合作交流,开展馆藏文物资源巡展,联合推出一批高端文化活动、重量级展会、重大体育赛事、高端峰会论坛。
凸显水润新城的泉城特色。融入“山泉湖河城”泉城文化要素,通过引导与管控,打造蓝绿交织田园泉城,塑造有底蕴、有活力、有乡愁的人文魅力新城。突出鹊山、华山文化与景观价值,彰显鹊华秋色的历史文脉,打造鹊华景观廊道。以牧马河为重心,串联重要历史文化遗存,打造河流文化景观廊道。
彰显齐鲁文化的独特风韵。通过空间格局、节点设计等方式深入挖掘、展现齐鲁文化创新变革精神内涵,打造起步区齐鲁文化轴线。以鹊山龙湖、华山、森林公园等为节点,沿泉城特色风貌轴布局一批重点功能区、重大公共建筑、重要开敞空间,打造齐鲁文化展示窗口。合理规划一批非遗展示、体验空间,建设黄河非遗廊道,集聚一批非遗项目,推动齐鲁文化传承发展。加强城市景观风貌整体设计,彰显齐鲁风范,打造黄河文化新地标。
第二节 提升公共文化服务质效
以满足群众文化需求为出发点和落脚点,不断提升公共文化服务能力和水平,加快建设一批公共文化基础设施,构建人民幸福感强的现代公共文化服务体系,让文化真正“动起来、活起来、实起来”。
健全公共文化设施。积极引导省属优质文化、体育等公共服务资源向起步区布局,大力推进省方志馆、省青少年宫等项目规划建设,高于国家一级馆标准规划建设起步区图书馆、文化馆、博物馆等公共文化设施,精准衔接黄河国家文化公园(山东段),建设黄河鹊华文化公园、黄河文化博物馆等馆群和一批展现黄河文化的标志性旅游目的地,在都市阳台打造黄河文化传承弘扬基地。系统规划布局一批社区综合服务设施、泉城书房、健身广场、球类运动场地等文体设施,打造15分钟健身休闲圈。全力支持山东体育学院及相关国家级培训场馆迁入建设,加快建设济南黄河体育中心、马拉松跑道等一批综合性文化体育设施,促进体育旅游、运动休闲、运动康复、电子竞技等新兴业态发展。谋划实施黄河V谷、黄河国际会议中心、鹊华广场、百年铁路桥文化公园等一批黄河文化项目。推动建设黄河文明国际交流传播中心等特色项目,搭建黄河文化保护传承、交流互鉴的高端载体。
促进文化服务多样化。加强现代公共文化服务体系建设,搭建满足多种需求的文化服务平台,推进文化服务均等化。利用各类文化载体,推动举办一批国内外知名艺术、体育节赛。建立健全新时代文明实践中心(所、站),规划完善各街道综合文化站及邻里文化中心,推进社区综合性文化服务中心建设,依托社区文化活动室、社区种植园、社区游乐场等开展形式丰富的文化服务活动。引入社会力量参与提供公共文化服务,推动文化服务社会化、专业化发展。集聚文化创业者,支持纳入公共文化服务供给体系,培育打造济南黄河文化原创精品。大力培育文化社会组织,发展文化志愿服务。
第三节 推动文化旅游融合发展
充分发挥黄河文化、绿色生态文化优势,构建“文旅生态融合体系”,挖掘打造形成一批具有核心竞争力的创意项目和产品,提升文化品牌价值,以文化赋能起步区高质量发展。
打响全域旅游品牌。推进黄河沿岸生态和文化旅游资源开发,结合黄河生态风貌带建设,建设黄河国家文化公园示范段,与济阳区协同打造沿黄大堤旅游赛事线路。深化历史文化名镇、名村保护力度,推进生态系统、自然景观、地质遗迹保护工作。着力推进“生态旅游+重点行业”融合发展,深化完善都市观光、度假休闲、节庆会展、文化演艺等旅游产品系列,积极打造旅游投资、旅游消费的新热点、新亮点。依托白家堰等徒骇河沿岸村庄,打造乡村旅游特色村落。
提升文化产业竞争力。激发文化产业多向、交互、融合效能,构建起步区“无中生有、有中生优”的文化产业体系。加强文化市场体系建设,扩大优质文化产品供给,建设文化产业名城。大力发展创意设计、影视、演艺、工艺美术等传统业态,以及直播、潮品、动漫、电竞等新型业态。依托文化创新创意力量,引导资源端、产品端、技术端、市场端产业融合,提高文化资源的创新开发水平、新兴产品(服务)的文化内涵,丰富产品市场营销环节的创意手段,提升起步区现代产业体系文化附加值。实施黄河文化IP塑造工程,推出一批具有泉城特色、展现沿黄文化脉络的动漫、工艺美术精品,打造一批烙有黄河与济南印记的知名文化品牌。实施文化产业数字化战略,争创国家级文化和科技融合示范基地。积极引进高校、科研院所等高端创新资源,聚焦演艺装备、娱乐装备、展览装备等领域,推进文化创意与装备制造深度融合。
第十章 共同富裕 建设幸福黄河新家园
坚持“财力有一分增长、民生有一分改善”,统筹抓好底线民生、基本民生和质量民生,完善人的全生命周期民生服务供给机制,促进高水平均衡,创造高品质生活,加快实现生活富裕富足、精神自信自强、社会和谐和睦、公共服务普及普惠的共同富裕目标。
第一节 扩大公共服务供给
坚持以人民为中心,高标准构建公共服务体系,着力丰富公共服务供给渠道,提高供给效率,打造功能完善的基本公共服务均等化示范区。
落实就业优先战略。强化就业优先政策,千方百计稳定和扩大就业,建立促进创业带动就业、培育壮大新业态带动就业机制,健全多渠道灵活就业保障制度,推动产业、企业、创业、就业联动,推进更加充分更高质量就业。完善重点群体就业支持体系,推进就业创业培训基地创建,加大就业创业培训,多渠道帮助和引导高校毕业生、农民工、返乡人员、退役军人实现就业创业,帮扶残疾人、零就业家庭成员就业,做好公益性岗位安置工作。拓宽灵活就业发展渠道,支持劳动者通过临时性、非全日制、季节性、弹性工作等灵活多样形式实现就业,大力发展“互联网+”就业服务,支持发展“零工经济”、居家就业、远程办公等新就业形态。构建并发展和谐劳动关系,健全全方位公共就业服务体系,支持人力资源服务业发展。
优化教育资源配置。实施教育优先发展战略,普及普惠学前教育,均衡发展义务教育,多样化有特色发展高中教育,统筹发展职业教育,积极发展高等教育,完善终身教育体系,实现教育质量整体提升、教育结构更加优化、教育公平有效保障。加快推动教育资源供给,统筹优化起步区中小学、幼儿园布局,加快建设山东省实验中学鹊华校区,规划建设国际学校,推进教育高位均衡、全面优质发展,全面提升教育现代化和国际化水平。创新发展职业教育,探索开展招生即招工、入校即入厂、校企联合培育的中国特色现代学徒培育模式,培育一批精通专业技能的“齐鲁工匠”“大国工匠”,建立中国职业教育学会新旧动能转换研究院,为国家产教融合试点城市建设提供样板示范。
加大医疗卫生服务供给。把人民健康放在优先发展战略地位,努力全方位全周期保障人民健康。创新医疗卫生服务供给模式,加快建立扁平化、属地化管理体制机制。高标准规划建设面向居民全生命周期的现代化整合型卫生健康服务体系。加强基层医疗卫生、公共卫生和公立医院基础设施建设,推进疾病预防控制体系现代化,提高基层医疗卫生、精神卫生、妇幼健康、老龄健康、职业健康等公共卫生服务能力。加快优质医疗资源引进和均衡布局,推动优质医疗资源在起步区落地,推进山东大学第二医院北院区、整合型专科医疗中心项目建设。坚持中西医并重,加快中医药传承创新,积极参与“黄河名医”中医药发展计划,支持备案制中医诊所发展。加大卫生健康领域科技和人才引进培养投入,支持起步区医疗卫生机构建设省级以上重点实验室,支持高素质全科医生队伍建设。深入推进医养结合,探索医疗机构与养老机构合作新模式。支持高品质社会办医,大力发展健康产业,让广大人民群众就近享有公平可及、系统连续的预防、诊疗、康复等健康服务。

第二节 完善社会保障体系
坚持把社会保障作为民生之基,健全城乡统筹、可持续的社会保障制度,建立广覆盖、保基本、多层次、可持续的社会保障体系,稳步提高社会保障水平。
完善社会保险体系。实施全民参保计划,扩大社会保险覆盖面。优化灵活就业人员社保制度,大力发展补充养老保险制度,加快商业养老保险发展,构建多层次、多支柱养老保险体系。健全医疗保险稳定可持续筹资和报销比例调整机制,完善政府、单位和个人合理分担的筹资机制,提高医疗保险参保人员待遇水平。加强基本医疗保险、大病保险与医疗救助协同互补,试点改革职工医保个人账户,建立门诊共济保障机制,鼓励发展多种类型的商业健康保险,稳步推进长期护理保险制度。
健全社会救助体系。构建以基本生活救助、专项社会救助、急难社会救助为主体,社会力量参与为补充的分层分类、城乡统筹的综合救助格局,实现城乡社会救助标准一体化。实施最低生活保障和特困人员供养等基本生活救助制度,加强灾害、医疗、教育、住房、司法等专项救助。完善救助服务网络,搭建社会救助综合服务中心、街道社会救助“一门受理,协同办理”服务平台、社区社会救助服务站。创新社会救助渠道,积极发展服务类社会救助,对社会救助家庭中的生活不能自理的老年人、未成年人、残疾人等群体提供照料服务,形成“物质+服务”救助方式。加大临时救助力度,落实主动发现、先行救助、转介服务工作机制,激励慈善力量、社会组织、志愿者参与社会救助工作。严格落实国家大发888在线娱乐_dafabet888官网:退役金、抚恤金、优待金、退休费动态调整政策,建立优待证制度,依法保障退役军人合法权益,打造功能完善的“退役军人之家”。
第三节 加强和创新社会治理
加强系统治理、依法治理、综合治理、源头治理,统筹安全与发展,全力保障各方面安全,建设充满活力、安定有序的和谐家园。
全面夯实基层治理。加强党对基层治理工作的全面领导,强化组织引领、队伍引领、能力引领、机制引领,全面提升基层治理效能。推行“街镇吹哨,部门报到”工作机制,推动社会治理力量落到最基层。统筹推进城乡社区综合服务设施标准化建设,开展“新时代新社区新生活”服务质量提升行动。发展新时代“枫桥经验”,健全非诉讼纠纷解决机制,建设用好一站式矛盾纠纷调解中心。建立“全覆盖”网格体系,壮大“全能型”网格队伍,完善“全要素”网格服务,创建网格化社会治理全国样板。加强社区服务阵地和专业力量建设,实现街道社会工作服务站全覆盖,推行“一窗受理、全科服务”模式,每百户居民拥有社区综合服务设施面积不低于30平方米,每个社区至少拥有3名社会工作专业人员。培育发展社区社会组织,提升社会工作专业能力,完善社区志愿服务网络,加快建设以“政府扶持、社会承接、专业支撑、项目运作”的社区与社会组织联动服务机制。深入推进红色物业建设,强化社区物业党建联建,完善物业考核评价机制,全面提升物业服务质量。
全力保障公共安全。坚持人民至上、生命至上,把保护人民生命安全摆在首位,深入贯彻落实新《中华人民共和国安全生产法》,进一步健全完善安全生产责任体系,全面提高城市安全保障水平,打造安全发展示范城区。全面加强安全生产综合治理,深入推进危险化学品、工矿商贸、城乡建设、道路交通、特种设备、消防等重点领域安全隐患大排查大整治,切实将风险隐患消灭在萌芽状态。深入推进规范化农贸市场、“放心肉菜超市”建设,建立地区食品领域全产业链追溯体系。加强社会治安防控,深入实施“警种联动、警保联控、警民联防”的“三联”警务共同体建设,大力推进立体化、信息化社会治安防控体系建设,协同推进“雪亮工程”与“智安小区”建设。
加强法治城区建设。深入学习贯彻大发888在线娱乐_dafabet888官网:法治思想,落实党政主要负责人履行推进法治建设第一责任人职责,加快推进法治起步区、法治政府、法治社会建设,全面贯彻实施宪法,坚定维护宪法尊严和权威。建立黄河中央法务区,在起步区设立检察院、法院,健全和解、调解、行政裁决、行政复议、仲裁、诉讼相衔接的一站式多元纠纷解决机制,加速引进国内外顶尖法律服务机构入驻,加速高端法律服务人才聚集,实现法律服务聚合效应、辐射效应、叠加效应、示范效应,更好服务保障起步区高质量发展。深入开展“八五”普法,增强干部群众法治意识和法治素养,有效发挥法治固根本、稳预期、利长远的保障作用。
完善社会信用体系。大力弘扬诚信文化,推进政务诚信、商务诚信、社会诚信和司法公信建设。健全社会信用体系相关制度、标准和规范,全面建立以信用为基础的新型监管机制,提升信用监管效能。以济南市建设国家社会信用体系建设示范城市为契机,大力发展信用经济,重点引进国际知名、国内一流的信用服务机构,培育和发展信用服务业。

第四节 全面推进乡村振兴
坚持城市与乡村一体建设、协同发展,构筑田园城市的风光特色,深化农村改革,提高农业质量效益和竞争力,促进城乡要素双向流动,探索一条以城带乡、以工促农的城乡融合发展新路子。
大力发展生态农业。强化高标准农田建设,大力发展绿色种植、绿色养殖等高效生态循环农业,加快发展科技农业、种源农业、品牌农业,强化农业生态保育功能,促进生产农业向生产与景观融合转变,推进农业绿色化、优质化、特色化发展。依托孙耿太平组团,聚焦资源保护、育种创新、测试评价和良种繁育等环节,加快推动种业关键共性技术和种源核心技术攻关,推动国家种业研发创新中心、设施科技种苗实验基地、国际种苗产业示范中心建设,培育种业企业总部集群,建设北方种业之都核心片区,打造“种子库”。保护发展农业品牌,培育一批农产品区域公用品牌和企业产品品牌。推进农村一二三产业融合发展,提高农产品加工业和农业生产性服务业发展水平,推动农业与旅游、教育、文化、健康养生等产业功能互补和深度融合,壮大休闲农业、乡村旅游等特色产业,促进农业立体化、复合式全产业链发展,打造“经济+社会+生态+观光”复合型农业。构建农业病虫害监测预警体系,实现对苗情、灾情、肥效、药效、面源污染等多方面全方位无死角立体化监测。
健全城乡融合发展体制机制。巩固完善农村基本经营制度,做好第二轮土地承包到期后再延长三十年的基础性工作。建立健全农村集体经营性建设用地入市制度,逐步实现集体土地与国有土地同地同权同价。积极探索宅基地所有权、资格权、使用权分置实现形式,保障进城落户农民土地承包权、宅基地使用权、集体收益分配权,鼓励依法自愿有偿转让。统筹建设用地资源分配,实施城镇建设用地增加规模与吸纳农业转移人口落户数量挂钩机制,保障农业转移人口在城镇落户的合理用地需要,支持城乡融合项目用地需求。强化乡村发展资金保障,建立涉农资金统筹整合长效机制,完善财政转移支付与常住人口挂钩机制,逐步提高土地出让收益用于农业农村的比例。
推进基本公共服务均等化。建立基本公共服务普惠共享体制机制,引导公共教育、医疗卫生等资源向农村倾斜,增加农村教育、医疗养老、文化等服务供给,加快补齐农村公共服务短板,不断提高起步区基本公共服务均等化水平。推动城乡居民社会保障待遇水平稳步提高,建立健全促进农业转移人口市民化的体制机制,保障农业转移人口平等享有城镇居民基本公共服务权利,促进起步区内农业转移人口市民化待遇基本统一。
实施乡村建设行动。合理优化村庄布局,有序推进村庄规划编制。推动城乡基础设施统一规划、统一建设、统一管护,统筹布局道路、供水、排水、供电、通讯、广播电视和垃圾处理等设施,统筹规划重要市政公用设施。深入开展农村人居环境新一轮整治行动,推动村容村貌整体提升,加快建立乡村生态环境保护和美丽乡村建设长效机制。开展未来乡村建设试点,迭代升级未来邻里、绿色低碳、乡村善治等场景,建成一批乡村新社区,打造共同富裕现代化基本单元。以美丽乡村风景旅游线、特色村创建为载体,启动新一轮美丽乡村建设,保护传统村落和乡村风貌,守好乡愁古韵,提高农房设计水平和建设质量,形成户户见风景、村村有特色、镇镇育产业的乡村全域大美格局。
提高居民收入水平。提高劳动报酬在初次分配中的比重,探索通过土地、资本等要素使用权、收益权增加中低收入群体要素收入,拓宽增加财产性收入渠道。完善兜底保障标准动态调整机制,不断提高城乡低保保障标准。严格落实“四个不摘”要求,建立“长短结合、标本兼治”的解决农村相对贫困长效机制,健全防止返贫监测和帮扶机制,完善农村社会保障和救助制度,确保低收入群体不返贫、稳增收。

第十一章 深化改革 激发内生发展新动力
坚持向改革要动力,复制自由贸易试验区、国家级新区、国家自主创新示范区和全面创新改革试验区经验政策,推动战略战役性改革和创造型引领型改革,推出大发888在线娱乐_dafabet888官网基础性、首创性改革举措,激发各类市场主体活力,推动改革和发展深度融合、高效联动。
第一节 创新管理体制机制
坚持市场化、法治化、专业化导向,以推进机构职能系统性、整体性、重构性改革为着力点,改革机构设置,优化职能配置,完善运行机制,强化激励约束,充分激发干部队伍内生动力和发展活力,全面塑造起步区体制机制新优势。
构筑新型管理体制。优化起步区管委会机构设置,建立扁平化的大部制,明确权责范围,强化动态管理。创新设立起步区“总师制”,社会化招聘总规划师、总建筑师、总经济师、战略研究总顾问和绿色生态发展总顾问。创新起步区管委会选人用人和绩效激励机制,探索实施全员聘任制,推行全员关键绩效指标(KPI)考核。赋予起步区市级经济社会管理权限,争取最大限度下放省级经济管理权限。理顺与所在行政区及区域内功能区的关系,必要时研究推动起步区开展行政区划优化调整。发挥起步区各类主体参与治理积极性,探索高度参与、责任共担、利益共享的“业界共治”新模式。
创新“管委会+”开发运营机制。厘清管委会和各类主体权责功能,加快区内土地一级开发和基础设施建设,将适合市场化运作的园区开发、产业招商、创新孵化等职能下沉至企业层面。引进国内外专业化园区运营商或管理团队,承接专业园区、特色园区开发运营。在招商引资、人才服务、园区管理等领域探索设立市场化运作的法定机构,将法定机构作为市场化运作的主体之一,与平台公司、园区运营机构融合发展。聚焦产业链、供应链、创新链,探索资本招商、委托招商、集群招商、逆向飞地招商等招商引资新模式。积极引进社会资本,鼓励央企、省市国有平台和有实力的民企参与起步区开发建设运营。
第二节 优化要素市场化配置
加快推进要素市场化配置改革,创新市场经济基础性制度,保障不同市场主体平等获取生产要素,依据市场规则、市场价格、市场竞争,实现资源配置效益最大化和效率最优化。
建立健全人口集聚机制。制定吸引高层次、高技能人才的配套措施,加大对教育和培训的投入力度。发挥高等学校、职业院校和相关科研机构的作用,加强战略性新兴产业和先进制造业相关学科专业建设。实行更加便利的境外人才引进和出入境管理制度,争取外国人永久居留权、审批权限下放。争取特殊工时管理制度改革试点,探索新业态中灵活就业劳动者的社会保障制度。构建统一开放、竞争有序的人力资源市场体系,不断提升起步区对人口的吸引力。
深化土地管理制度改革。创新土地节约集约利用方式,全面推行亩产效益评价,深化产业用地市场化配置改革,完善履约评价和退出机制,大力盘活存量土地和低效闲置用地。在符合国土空间规划和用途管制要求前提下,拓展新产业新业态用地模式,适度增加混合用地供给,支持不同产业用地类型合理转换,促进土地复合利用。坚持和完善工业用地“招拍挂”出让制度,创新工业用地“标准地”出让、弹性出让、先租后让等配置方式。
引导金融服务起步区开发。增加有效金融服务供给,积极对接多层次资本市场,加大小微企业和民营企业的资金供给,完善农村金融服务体系,稳步增加涉农贷款投放规模。构建与开发性金融机构、保险机构、海外财团战略合作机制,支持起步区重大基础设施项目建设。设立基础设施建设专项资金、创投引导等政府性投资基金,强化起步区开发建设与资本市场对接。鼓励起步区符合条件的企业上市融资。引导起步区金融机构用好央行直达实体经济的货币政策工具和普惠性再贷款再贴现政策。建立成本收益相匹配的投融资机制,综合考虑项目投资建设运营周期,科学组合公益性、准公益性、经营性项目,合理设计投融资方案。
完善要素价格的形成机制。完善城乡基准地价、标定地价的制定与发布制度,逐步形成与市场价格挂钩动态调整机制。引导市场主体依法合理行使要素定价自主权,完善要素价格公示、发布和动态监测预警机制,推动政府定价机制由制定具体价格水平向制定定价规则转变。健全生产要素由市场评价贡献、按贡献决定报酬的机制,全面贯彻落实以增加知识价值为导向的收入分配政策,充分尊重科研、技术、管理人才,健全技术、知识、管理、数据等要素价值实现机制。探索建立数据要素市场,健全数据市场交易规则。健全促进转型升级、节能环保和兜住民生底线的价格政策体系,强化重要民生商品保供稳价。
第三节 建设一流营商环境
积极营造效率高、服务优的国际一流营商环境,增强区域投资吸引力,争创国家营商环境改革创新实验区,打造全国投资兴业的价值高地。
深化“放管服”改革。探索开展综合性改革试点,打造综合配套改革试验区升级版。实行政府权责清单制度,厘清政府和市场、政府和社会关系。创新实行“新区特办”机制,全面推行区域评估评价工作,推行工程建设项目集成审批,针对关键重大项目提供个性化、定制化审批服务。深化商事制度改革,深入推进“证照分离”“一照多址”和集群注册改革,提高行政审批效率,落实证明事项告知承诺制。积极开展“一次办好”改革,推行行政审批“联合办”、商事登记“即时办”、高频事项“智慧办”、投资贸易“便利办”、工程项目“承诺办”。创新“互联网+”的行政管理和服务模式,建立快速服务响应机制,持续简化办事流程、优化办事体验、提高办事效率。健全重大政策事前评估和事后评价制度,提高决策科学化、民主化、法治化水平。
实行包容审慎监管。完善“双随机、一公开”监管制度,探索新技术新产品以前置审批为主转为事中事后监管为主,建立“试点容错”扶持机制,定期编制重点新技术新产品推广应用目录,支持和引导新技术、新产业、新业态、新模式健康可持续发展。审慎采用信用惩戒、资格认定等方面限制,在部分行政执法领域,探索实施“不罚清单”“轻罚清单”。结合中德(济南)中小企业合作区、国际招商产业园等园区建设,积极探索国际监管相互认可的制度安排。
激发市场主体活力。加快推动国资国企体制机制综合改革,释放国资国企服务起步区开发建设的内生动力,打造国资管理体制创新示范区和国企高质量发展先锋区。鼓励民营企业参与起步区重大科研攻关项目,支持民营资本参与起步区基础设施建设、社会事业发展等领域重大工程和项目。充分发挥行业协会、商会作用,支持企业家参与起步区涉企政策制定,健全规范化常态化政企沟通渠道。依法保护民营企业产权和企业家合法权益,激励企业家在起步区奋发图强、干事创业,加快在起步区培育海量小微企业和个体工商户健康发展。
第十二章 凝心聚力 健全规划实施新机制
坚持和加强党的全面领导,强化规划刚性约束,加强各级各部门统筹协调,创新规划实施机制,强化规划监督评估,为起步区建设发展提供坚实保障,确保规划各项目标顺利实现。
第一节 坚持和加强党的全面领导
坚持用大发888在线娱乐_dafabet888官网:新时代中国特色社会主义思想武装头脑、指导实践、推动工作,深刻领悟“两个确立”的决定性意义和实践要求,增强“四个意识”、坚定“四个自信”、做到“两个维护”,完整准确全面贯彻“新发展阶段、新发展理念、新发展格局”要求,提高政治站位、战略眼光、专业水平。贯彻落实党把方向、谋大局、定政策、促改革的要求,服从服务国家重大战略需求,推动党中央大政方针和重大决策部署在起步区落地见效。全面贯彻新时代党的组织路线,完善上下贯通、执行有力的组织体系,优化选人用人机制,完善干部梯队建设和人才工作体系,提高各级领导班子和领导干部抓改革、促发展、保稳定水平。坚定不移落实中央八项规定及实施细则精神,常态化开展形式主义、官僚主义和不作为不担当问题整治,加强对敢担当善作为干部的激励保护。
第二节 完善协调推进机制
充分发挥省、市两级推进济南新旧动能转换起步区建设工作领导小组作用,统筹协调起步区建设的重大问题、重要事项、重点工作,研究起步区发展方向、战略规划、重大决策等,定期研究需要提请省、市级层面解决的重大问题,加快构建高位推动、省市一体的工作推进格局。各成员单位要强化大局意识,树立“一盘棋”思想,全力支持配合起步区建设,形成强大领导力、组织力和执行力。起步区要自觉履行具体落实责任,解放思想、勇于担当、大胆突破,创造性落实党中央以及山东省委、省政府和济南市委、市政府的重大决策部署,开展超前改革试验和创新探索,推动规划各项目标落到实处。
第三节 加大政策支持力度
加快推动《济南新旧动能转换起步区建设实施方案》各项支持政策落地,统筹用好山东省支持起步区建设相关政策,省政府各有关部门和济南市与起步区协同推进“四区”政策复制落实工作,打造全省乃至全国的政策洼地。
强化财政支持。积极争取国家赋予财税试验政策,建立健全有利于支持起步区加快发展的财政体制机制,着力支持重大基础设施、重大生态工程和重大产业化项目建设。用好政策性创投引导基金、天使投资引导基金等各类政府性投资基金。加大地方政府专项债券支持力度,支持符合条件的起步区项目优先申报地方政府专项债券。有序推进政府和社会资本合作、融资租赁等多种形式项目融资。
切实加强用地保障。对起步区建设用地计划实行差别化管理,最大限度将起步区内基础设施类项目列入单独选址,保障新增建设用地指标;市级统筹新增建设用地指标对起步区予以倾斜,优先保障。加大起步区耕地占补平衡指标储备力度,根据起步区用地需求和库存指标结余情况,优先购买使用市级耕地占补平衡指标。
加强项目保障。积极争取将起步区大发888在线娱乐_dafabet888官网项目列入省级重点项目,同时争取将起步区的市重点项目视同省级重点项目,享受省级重点项目相关支持政策。按照《产业结构调整指导目录》《鼓励外商投资产业目录》等,支持引领性工程、平台、项目优先向起步区布局。推动新旧动能转换重大项目优先向起步区布局,积极争取央企、省属企业总部和省属企业“四新”经济项目优先落户起步区。
第四节 强化规划监督评估
健全规划实施监管和评估制度,确保规划有序落地。搭建起步区国土空间基础信息平台和数字规划建设管理平台,建立“实施—监测—评估—维护”机制,提升规划的适应性。要加强对规划实施情况的动态跟踪和督促检查,适时组织开展规划实施评估,及时总结提炼可复制、可推广的经验成果。全面落实“三个区分开来”,健全容错纠错机制,宽容干部在改革创新中的失误错误,对干部的失误错误进行综合分析,该容错的大胆容错,该使用的大胆使用,激励各级干部主动作为。扩大起步区建设的公众参与,畅通公众意见反馈渠道,形成全社会关心、支持和主动参与起步区建设发展的良好氛围。
第十三章 环境影响评价
根据《中华人民共和国环境保护法》《中华人民共和国环境影响评价法》《环境影响评价技术导则与标准》《规划环境影响评价条例》等相关法律法规和标准规范,对本规划进行环境影响评价如下。
第一节 与生态环境保护法律法规的协调性分析
规划坚持可持续发展理念,把生态保护作为起步区建设的先决条件、重中之重,充分落实“三线一单”生态环境分区管控要求,全面考虑城市功能布局、国土空间开发、生态环境保护等因素,在对起步区水环境、土壤环境、大气环境充分调研基础上,以资源环境承载力为基准,以生态优先、绿色发展为导向,提出总体要求、战略定位、发展目标、功能布局、重点任务和保障措施,制定蓝绿空间占比、用水总量、重要水功能区水质达标率、供水保证率、公园绿地服务半径覆盖率、污水收集处理率、细颗粒物(PM2.5)浓度、空气质量优良天数比例、万元地区生产总值能耗降低、万元地区生产总值用水量降低、新建民用建筑的绿色建筑达标率、城市生活垃圾无害化处理率等绿色生态指标,要求合理确定建设规模,强化生态保护修复,加强环境问题整治,大力发展绿色产业,深度节水控水,努力把起步区建设成为人与人、人与自然和谐共处的美丽家园。总体上看,本规划与相关生态环境保护法律法规相符合。
第二节 对环境可能造成影响的分析
规划实施对起步区生态环境产生的影响主要体现在资源利用、生态影响、污染排放和气候变化等方面。规划实施中产业发展、基础设施及公共服务设施建设等,需占用一定数量的土地和消耗大量的物资资源,会对山体、植被、水域等产生一定的破坏;各类企业、平台机构、服务系统运行及项目施工将产生废气、污水、噪声和固体废物等污染物。经济社会活动将消耗大量能源,产生一定规模碳排放,影响气候变化。
第三节 预防或减轻不良环境影响的措施
严格遵守环境保护法律法规。严格执行《中华人民共和国环境保护法》《中华人民共和国环境影响评价法》《中华人民共和国土地管理法》《中华人民共和国水土保持法》《中华人民共和国水污染防治法》《中华人民共和国大气污染防治法》《中华人民共和国土壤污染防治法》《规划环境影响评价条例》《中华人民共和国自然保护区条例》《建设项目环境保护管理条例》等法律法规。
做好污染物排放控制。严格执行排放标准,控制废气、污水和固体污染物排放,积极推广新能源、节能环保设备应用,提高城市建设信息化、智慧化水平;积极采用综合措施,对规划实施产生的污染进行有效防治,改善起步区区域内环境质量,确保规划实施产生的不利环境影响总体可控。
强化环保技术研发应用。发挥科技创新支撑作用,积极研发、运用先进清洁生产技术和废弃资源综合利用技术,减少污染物排放,推进能源绿色转型发展,实现经济社会发展的质量变革、效率变革、动力变革,降低规划实施对土地资源、水资源、生态环境的不良影响。
加大环境监管保护力度。未依法进行环境影响评价的开发利用规划,不得组织实施;对相关建设项目依法依规开展环境影响评价,未依法进行环境影响评价的建设项目,不得开工建设。强化事中事后监管,不断提升监管工作规范化、精准化、智能化水平。
重视环境风险防范。构建环境风险防范体系,制定环境污染事故应急预案,完善环境风险事故预防和应急处置机制,落实环境风险防范的主体责任,多措并举、形成合力,切实预防规划实施过程中对生态环境的不利影响。
第四节 环境影响评价的结论
本规划深入贯彻落实黄河流域生态保护和高质量发展国家战略,坚持生态优先,坚定不移走高质量发展之路,将生态文明理念全面融入起步区建设与发展,全方位全过程推行绿色规划、绿色建设、绿色生产、绿色流通、绿色生活、绿色消费,推动起步区率先建设全国碳中和绿色城区,与资源环境承载力相匹配、与生产生活生态相协调,实现了天更蓝、山更绿、水更清、环境更优美,助力起步区打造成为新时代现代化田园城市。
抄送:省委各部门,省人大常委会办公厅,省政协办公厅,省监委,省法院,省检察院。各民主党派省委,省工商联。
山东省人民政府办公厅2022年8月16日印发




